![]() |
ACloudViewer
3.9.4
A Modern Library for 3D Data Processing
|

Public Attributes | |
| u8 | op |
| u8 | orconf |
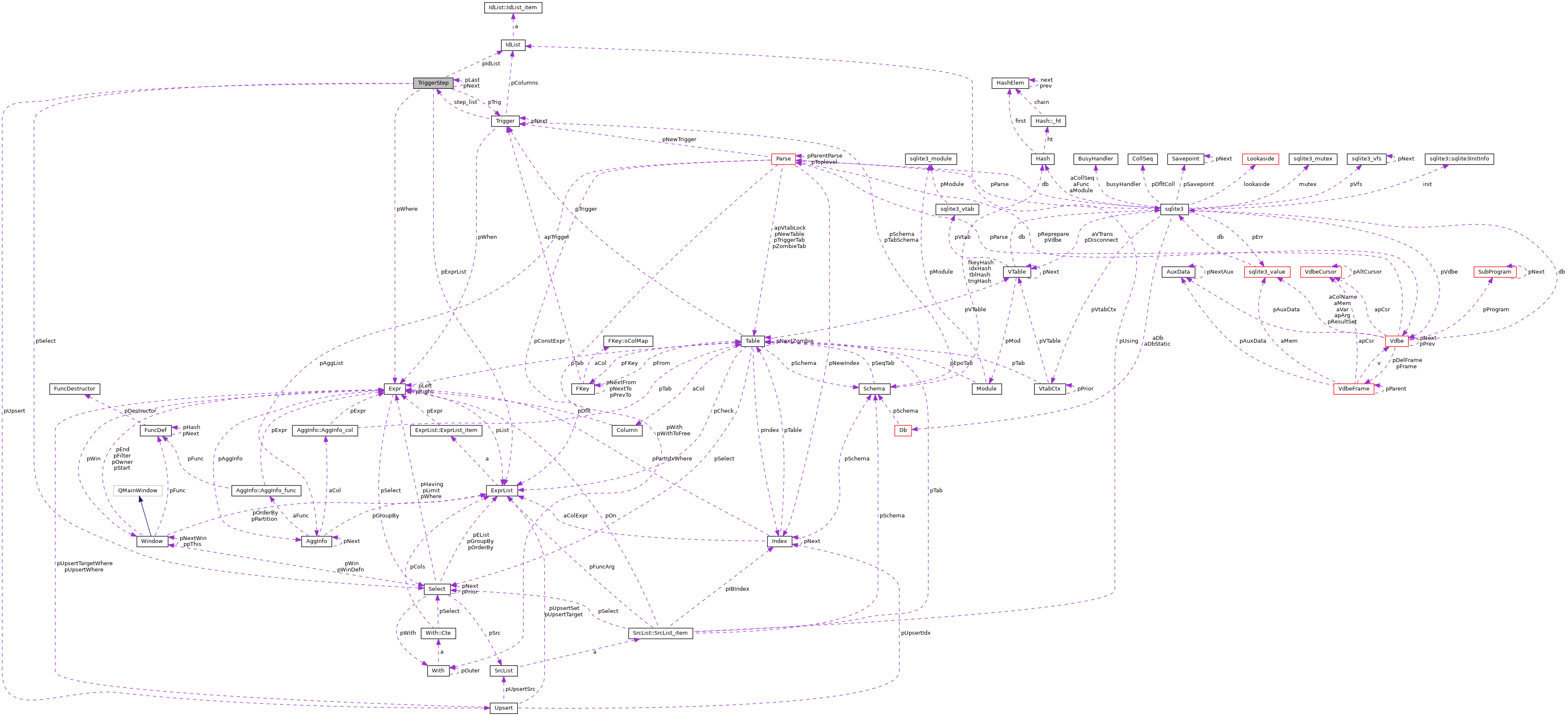
| Trigger * | pTrig |
| Select * | pSelect |
| char * | zTarget |
| Expr * | pWhere |
| ExprList * | pExprList |
| IdList * | pIdList |
| Upsert * | pUpsert |
| char * | zSpan |
| TriggerStep * | pNext |
| TriggerStep * | pLast |
| u8 TriggerStep::op |
Definition at line 18901 of file sqlite3.c.
Referenced by fkActionTrigger(), sqlite3TriggerSelectStep(), and triggerStepAllocate().
| u8 TriggerStep::orconf |
Definition at line 18902 of file sqlite3.c.
Referenced by sqlite3TriggerDeleteStep(), sqlite3TriggerInsertStep(), sqlite3TriggerSelectStep(), and sqlite3TriggerUpdateStep().
| ExprList* TriggerStep::pExprList |
Definition at line 18907 of file sqlite3.c.
Referenced by fkActionTrigger(), fkTriggerDelete(), renameColumnFunc(), renameResolveTrigger(), sqlite3DeleteTriggerStep(), and sqlite3TriggerUpdateStep().
| IdList* TriggerStep::pIdList |
Definition at line 18908 of file sqlite3.c.
Referenced by renameColumnFunc(), sqlite3DeleteTriggerStep(), and sqlite3TriggerInsertStep().
| TriggerStep* TriggerStep::pLast |
Definition at line 18912 of file sqlite3.c.
Referenced by yy_reduce().
| TriggerStep* TriggerStep::pNext |
Definition at line 18911 of file sqlite3.c.
Referenced by renameColumnFunc(), renameResolveTrigger(), renameTableFunc(), sqlite3DeleteTriggerStep(), and yy_reduce().
| Select* TriggerStep::pSelect |
Definition at line 18904 of file sqlite3.c.
Referenced by fkActionTrigger(), fkTriggerDelete(), renameResolveTrigger(), sqlite3DeleteTriggerStep(), sqlite3TriggerInsertStep(), and sqlite3TriggerSelectStep().
| Trigger* TriggerStep::pTrig |
Definition at line 18903 of file sqlite3.c.
Referenced by fkActionTrigger(), and targetSrcList().
| Upsert* TriggerStep::pUpsert |
Definition at line 18909 of file sqlite3.c.
Referenced by renameColumnFunc(), renameResolveTrigger(), sqlite3DeleteTriggerStep(), and sqlite3TriggerInsertStep().
| Expr* TriggerStep::pWhere |
Definition at line 18906 of file sqlite3.c.
Referenced by fkActionTrigger(), fkTriggerDelete(), renameResolveTrigger(), sqlite3DeleteTriggerStep(), sqlite3TriggerDeleteStep(), and sqlite3TriggerUpdateStep().
| char* TriggerStep::zSpan |
Definition at line 18910 of file sqlite3.c.
Referenced by sqlite3DeleteTriggerStep(), sqlite3TriggerSelectStep(), and triggerStepAllocate().
| char* TriggerStep::zTarget |
Definition at line 18905 of file sqlite3.c.
Referenced by fkActionTrigger(), renameColumnFunc(), renameResolveTrigger(), renameTableFunc(), targetSrcList(), and triggerStepAllocate().