![]() |
ACloudViewer
3.9.4
A Modern Library for 3D Data Processing
|

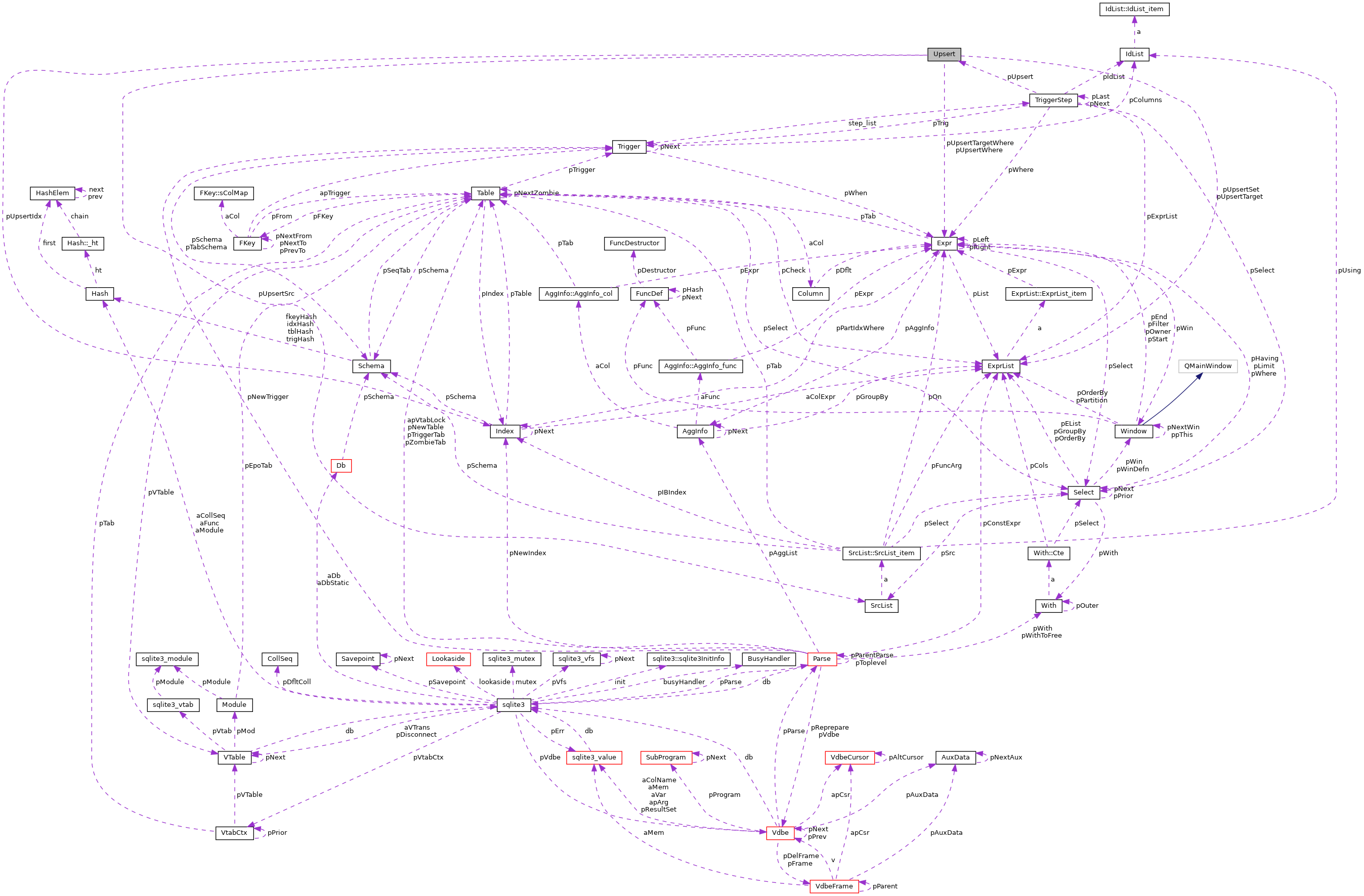
Public Attributes | |
| ExprList * | pUpsertTarget |
| Expr * | pUpsertTargetWhere |
| ExprList * | pUpsertSet |
| Expr * | pUpsertWhere |
| Index * | pUpsertIdx |
| SrcList * | pUpsertSrc |
| int | regData |
| int | iDataCur |
| int | iIdxCur |
| int Upsert::iDataCur |
Definition at line 18394 of file sqlite3.c.
Referenced by sqlite3Insert(), sqlite3Update(), and sqlite3UpsertDoUpdate().
| int Upsert::iIdxCur |
Definition at line 18395 of file sqlite3.c.
Referenced by sqlite3Insert(), and sqlite3Update().
| Index* Upsert::pUpsertIdx |
Definition at line 18391 of file sqlite3.c.
Referenced by sqlite3GenerateConstraintChecks(), and sqlite3UpsertAnalyzeTarget().
| ExprList* Upsert::pUpsertSet |
Definition at line 18385 of file sqlite3.c.
Referenced by renameColumnFunc(), renameResolveTrigger(), sqlite3GenerateConstraintChecks(), sqlite3UpsertDelete(), and sqlite3UpsertDoUpdate().
| SrcList* Upsert::pUpsertSrc |
Definition at line 18392 of file sqlite3.c.
Referenced by lookupName(), renameResolveTrigger(), sqlite3Insert(), and sqlite3UpsertDoUpdate().
| ExprList* Upsert::pUpsertTarget |
Definition at line 18383 of file sqlite3.c.
Referenced by renameResolveTrigger(), sqlite3GenerateConstraintChecks(), sqlite3Insert(), sqlite3TriggerInsertStep(), sqlite3UpsertAnalyzeTarget(), and sqlite3UpsertDelete().
| Expr* Upsert::pUpsertTargetWhere |
Definition at line 18384 of file sqlite3.c.
Referenced by renameResolveTrigger(), sqlite3UpsertAnalyzeTarget(), and sqlite3UpsertDelete().
| Expr* Upsert::pUpsertWhere |
Definition at line 18386 of file sqlite3.c.
Referenced by renameResolveTrigger(), sqlite3UpsertDelete(), and sqlite3UpsertDoUpdate().
| int Upsert::regData |
Definition at line 18393 of file sqlite3.c.
Referenced by lookupName(), sqlite3Insert(), and sqlite3UpsertDoUpdate().