![]() |
ACloudViewer
3.9.4
A Modern Library for 3D Data Processing
|

Public Attributes | |
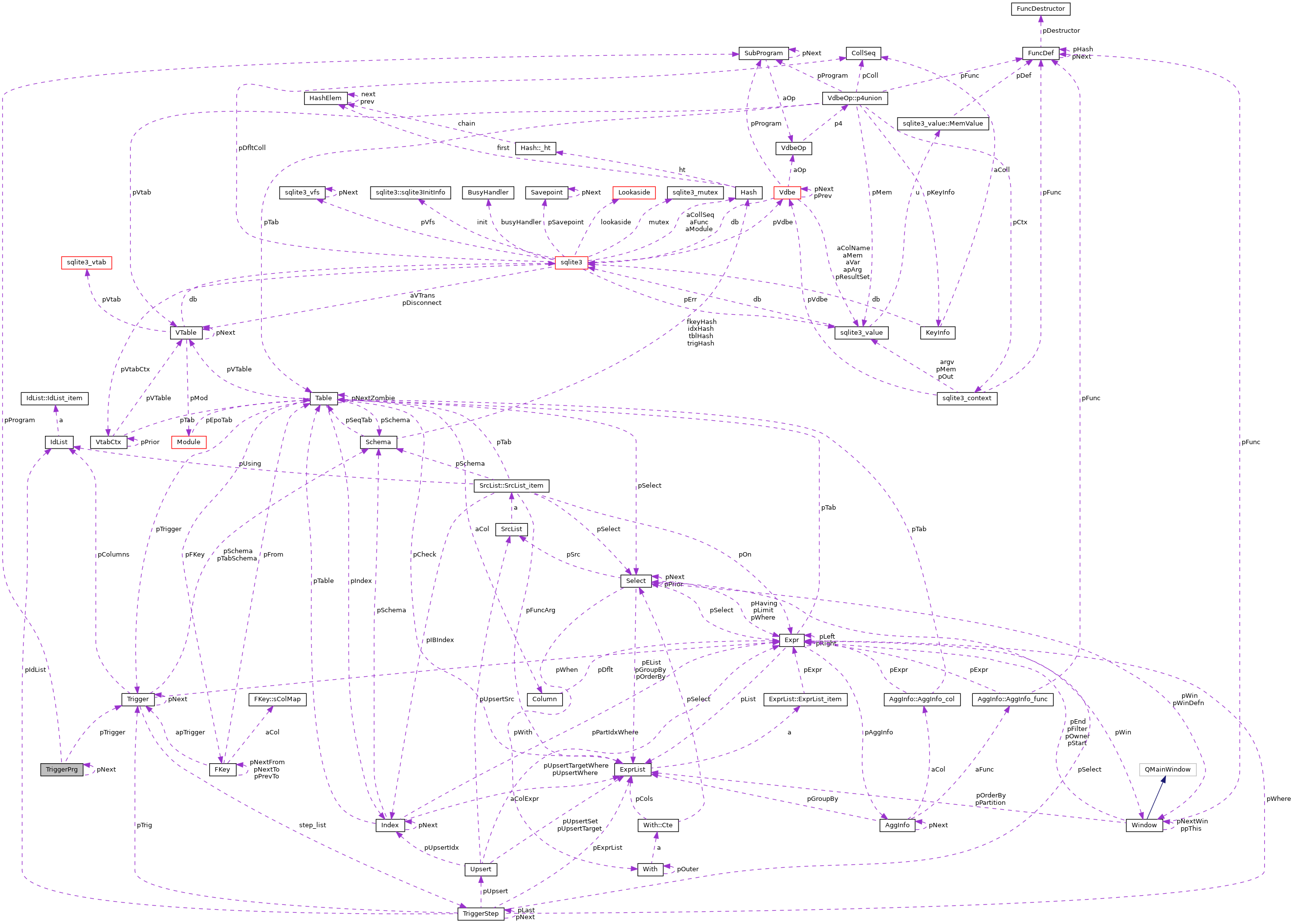
| Trigger * | pTrigger |
| TriggerPrg * | pNext |
| SubProgram * | pProgram |
| int | orconf |
| u32 | aColmask [2] |
| u32 TriggerPrg::aColmask[2] |
Definition at line 18606 of file sqlite3.c.
Referenced by sqlite3TriggerColmask().
| int TriggerPrg::orconf |
Definition at line 18605 of file sqlite3.c.
Referenced by getRowTrigger().
| TriggerPrg* TriggerPrg::pNext |
Definition at line 18603 of file sqlite3.c.
Referenced by getRowTrigger().
| SubProgram* TriggerPrg::pProgram |
Definition at line 18604 of file sqlite3.c.
Referenced by sqlite3CodeRowTriggerDirect().
| Trigger* TriggerPrg::pTrigger |
Definition at line 18602 of file sqlite3.c.
Referenced by getRowTrigger(), and isSetNullAction().