![]() |
ACloudViewer
3.9.4
A Modern Library for 3D Data Processing
|

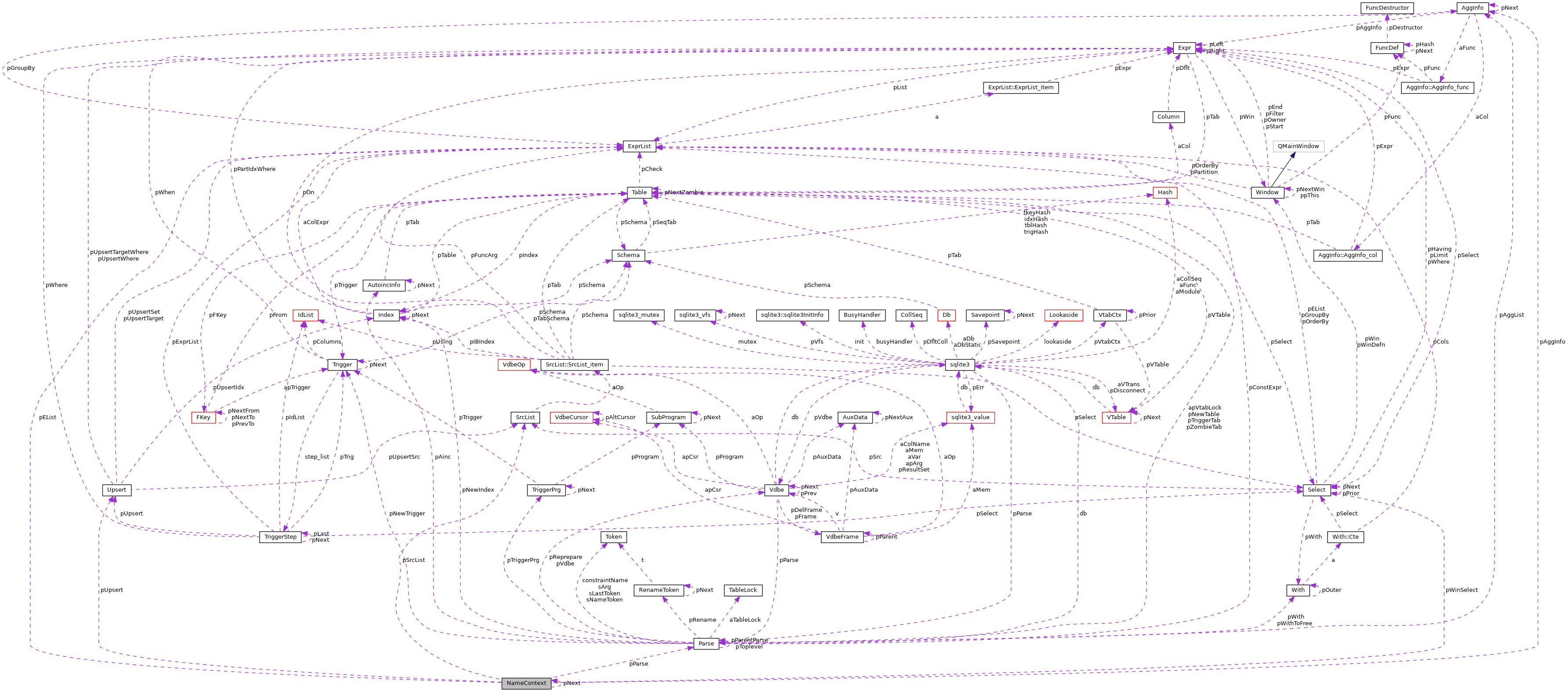
Public Attributes | |
| Parse * | pParse |
| SrcList * | pSrcList |
| union { | |
| ExprList * pEList | |
| AggInfo * pAggInfo | |
| Upsert * pUpsert | |
| } | uNC |
| NameContext * | pNext |
| int | nRef |
| int | nErr |
| int | ncFlags |
| Select * | pWinSelect |
| int NameContext::ncFlags |
Definition at line 18336 of file sqlite3.c.
Referenced by analyzeAggregate(), lookupName(), notValidImpl(), renameResolveTrigger(), resolveExprStep(), resolveOrderByTermToExprList(), sqlite3DeleteFrom(), sqlite3ResolveExprListNames(), sqlite3ResolveExprNames(), sqlite3ResolveSelfReference(), sqlite3Select(), and sqlite3Update().
| int NameContext::nErr |
Definition at line 18335 of file sqlite3.c.
Referenced by lookupName(), resolveExprStep(), resolveOrderByTermToExprList(), sqlite3ResolveExprListNames(), and sqlite3ResolveExprNames().
| int NameContext::nRef |
Definition at line 18334 of file sqlite3.c.
Referenced by lookupName().
| AggInfo* NameContext::pAggInfo |
Definition at line 18330 of file sqlite3.c.
Referenced by analyzeAggregate(), and sqlite3Select().
| ExprList* NameContext::pEList |
Definition at line 18329 of file sqlite3.c.
Referenced by lookupName(), and resolveOrderByTermToExprList().
| NameContext* NameContext::pNext |
Definition at line 18333 of file sqlite3.c.
Referenced by columnTypeImpl(), and lookupName().
| Parse* NameContext::pParse |
Definition at line 18326 of file sqlite3.c.
Referenced by analyzeAggregate(), columnTypeImpl(), fkScanChildren(), renameResolveTrigger(), renameTableFunc(), renameTableTest(), resolveExprStep(), resolveOrderByTermToExprList(), resolveOrderGroupBy(), sqlite3DeleteFrom(), sqlite3Insert(), sqlite3ResolveExprListNames(), sqlite3ResolveExprNames(), sqlite3ResolveSelfReference(), sqlite3Select(), sqlite3Update(), and sqlite3UpsertAnalyzeTarget().
| SrcList* NameContext::pSrcList |
Definition at line 18327 of file sqlite3.c.
Referenced by analyzeAggregate(), columnTypeImpl(), fkScanChildren(), lookupName(), renameResolveTrigger(), resolveExprStep(), resolveOrderByTermToExprList(), sqlite3DeleteFrom(), sqlite3ExprAnalyzeAggregates(), sqlite3ResolveSelfReference(), sqlite3Select(), sqlite3SelectAddColumnTypeAndCollation(), sqlite3Update(), and sqlite3UpsertAnalyzeTarget().
| Upsert* NameContext::pUpsert |
Definition at line 18331 of file sqlite3.c.
Referenced by lookupName(), renameResolveTrigger(), and sqlite3Update().
| union { ... } NameContext::uNC |
Referenced by analyzeAggregate(), lookupName(), renameResolveTrigger(), resolveOrderByTermToExprList(), sqlite3Select(), and sqlite3Update().