![]() |
ACloudViewer
3.9.4
A Modern Library for 3D Data Processing
|

Public Attributes | |
| char * | zDbSName |
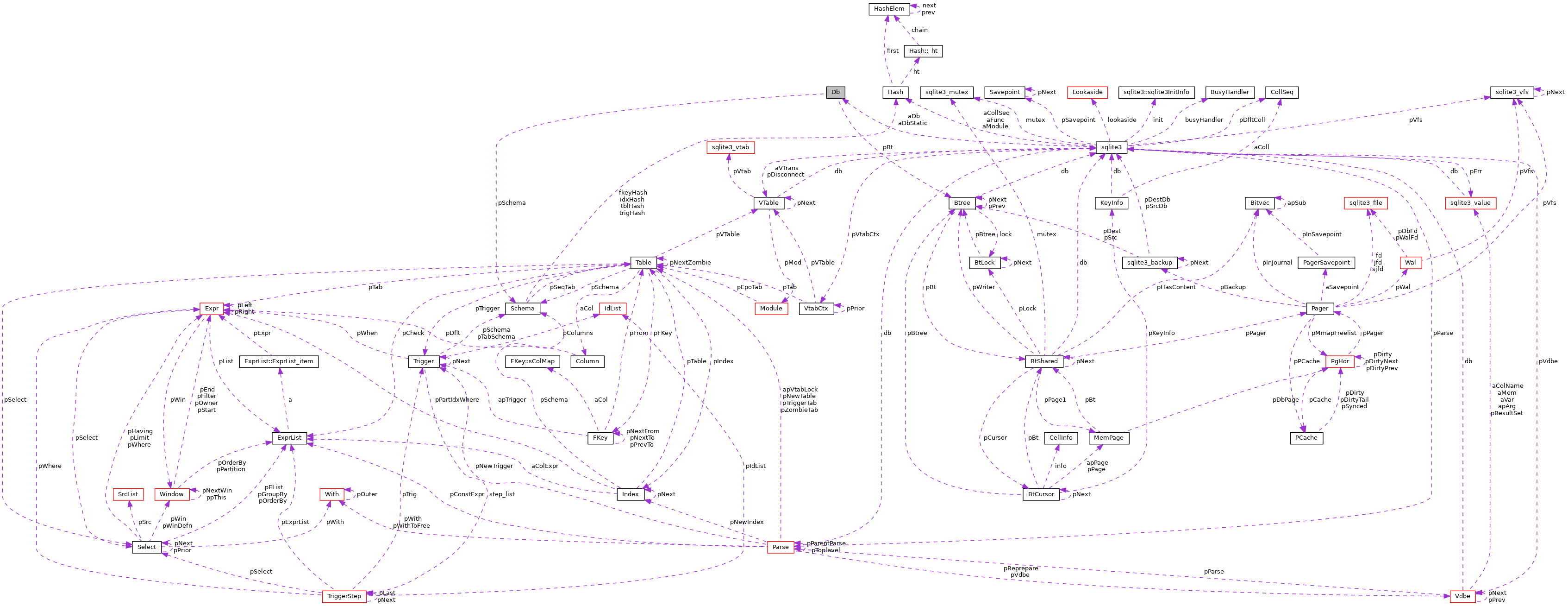
| Btree * | pBt |
| u8 | safety_level |
| u8 | bSyncSet |
| Schema * | pSchema |
| Btree* Db::pBt |
Definition at line 16579 of file sqlite3.c.
Referenced by attachFunc(), btreeEnterAll(), detachFunc(), doWalCallbacks(), findBtree(), invalidateTempStorage(), openDatabase(), schemaIsValid(), setAllPagerFlags(), sqlite3AnalysisLoad(), sqlite3BtreeOpen(), sqlite3Checkpoint(), sqlite3CodeVerifySchema(), sqlite3CollapseDatabaseArray(), sqlite3Init(), sqlite3InitOne(), sqlite3LeaveMutexAndCloseZombie(), sqlite3RollbackAll(), sqlite3TableLock(), sqlite3VdbeSorterInit(), sqlite3VdbeUsesBtree(), vdbeCloseStatement(), and vdbeCommit().
| Schema* Db::pSchema |
Definition at line 16582 of file sqlite3.c.
Referenced by attachFunc(), autoIncBegin(), autoIncrementEnd(), detachFunc(), lookupName(), openDatabase(), reindexDatabases(), schemaIsValid(), sqlite3AlterBeginAddColumn(), sqlite3AnalysisLoad(), sqlite3BeginTrigger(), sqlite3ChangeCookie(), sqlite3CodeRowTrigger(), sqlite3CreateIndex(), sqlite3DropTrigger(), sqlite3EndTable(), sqlite3FindIndex(), sqlite3FindTable(), sqlite3FinishCoding(), sqlite3FixInit(), sqlite3InitOne(), sqlite3LeaveMutexAndCloseZombie(), sqlite3ResetOneSchema(), sqlite3ResolveSelfReference(), sqlite3RootPageMoved(), sqlite3SchemaToIndex(), sqlite3StartTable(), sqlite3TriggerList(), sqlite3UnlinkAndDeleteIndex(), sqlite3UnlinkAndDeleteTable(), sqlite3VdbeSorterInit(), sqlite3VtabEponymousTableInit(), and sqliteViewResetAll().
| u8 Db::safety_level |
Definition at line 16580 of file sqlite3.c.
Referenced by attachFunc(), openDatabase(), setAllPagerFlags(), and vdbeCommit().
| char* Db::zDbSName |
Definition at line 16578 of file sqlite3.c.
Referenced by attachFunc(), columnTypeImpl(), destroyRootPage(), doWalCallbacks(), lookupName(), openDatabase(), openStatTable(), renameResolveTrigger(), selectExpander(), sqlite3AlterFinishAddColumn(), sqlite3AnalysisLoad(), sqlite3AuthReadCol(), sqlite3BeginTrigger(), sqlite3CollapseDatabaseArray(), sqlite3CreateIndex(), sqlite3DeleteFrom(), sqlite3EndTable(), sqlite3FindDbName(), sqlite3FindTable(), sqlite3FixInit(), sqlite3FkCheck(), sqlite3InitCallback(), sqlite3InitOne(), sqlite3Insert(), sqlite3LocateTableItem(), sqlite3MaterializeView(), sqlite3RefillIndex(), sqlite3Reindex(), sqlite3StartTable(), sqlite3Update(), sqlite3VtabBeginParse(), sqlite3VtabCallCreate(), sqlite3VtabCallDestroy(), targetSrcList(), and vtabCallConstructor().