![]() |
ACloudViewer
3.9.4
A Modern Library for 3D Data Processing
|

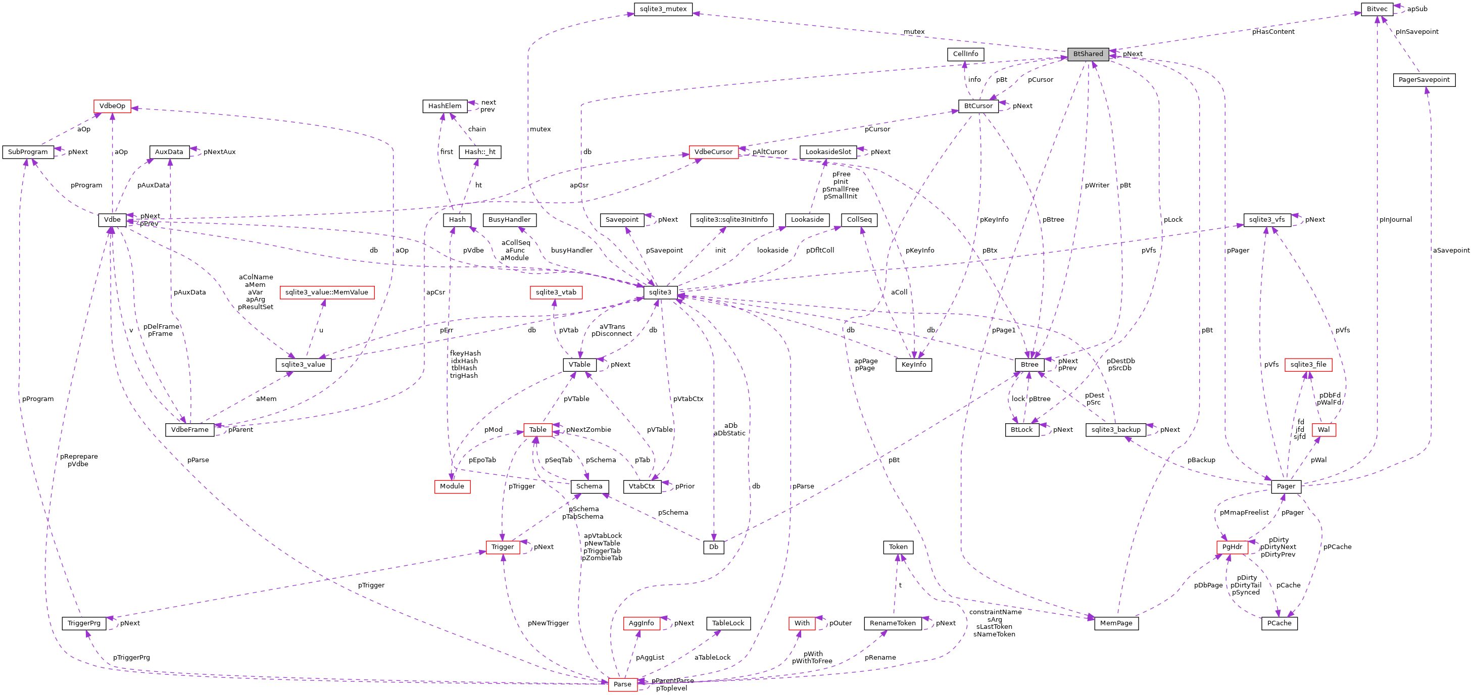
Public Attributes | |
| Pager * | pPager |
| sqlite3 * | db |
| BtCursor * | pCursor |
| MemPage * | pPage1 |
| u8 | openFlags |
| u8 | autoVacuum |
| u8 | incrVacuum |
| u8 | bDoTruncate |
| u8 | inTransaction |
| u8 | max1bytePayload |
| u8 | nReserveWanted |
| u16 | btsFlags |
| u16 | maxLocal |
| u16 | minLocal |
| u16 | maxLeaf |
| u16 | minLeaf |
| u32 | pageSize |
| u32 | usableSize |
| int | nTransaction |
| u32 | nPage |
| void * | pSchema |
| void(* | xFreeSchema )(void *) |
| sqlite3_mutex * | mutex |
| Bitvec * | pHasContent |
| int | nRef |
| BtShared * | pNext |
| BtLock * | pLock |
| Btree * | pWriter |
| u8 * | pTmpSpace |
| u8 BtShared::autoVacuum |
Definition at line 63739 of file sqlite3.c.
Referenced by allocateBtreePage(), autoVacuumCommit(), btreeCreateTable(), btreeDropTable(), checkList(), checkTreePage(), fillInCell(), getOverflowPage(), lockBtree(), newDatabase(), ptrmapPut(), sqlite3BtreeCommitPhaseOne(), sqlite3BtreeIncrVacuum(), sqlite3BtreeIntegrityCheck(), sqlite3BtreeOpen(), and sqlite3BtreeSetAutoVacuum().
| u8 BtShared::bDoTruncate |
Definition at line 63741 of file sqlite3.c.
Referenced by allocateBtreePage(), autoVacuumCommit(), incrVacuumStep(), sqlite3BtreeBeginTrans(), and sqlite3BtreeCommitPhaseOne().
| u16 BtShared::btsFlags |
Definition at line 63746 of file sqlite3.c.
Referenced by balance_nonroot(), btreeCreateTable(), btreeCursor(), clearAllSharedCacheTableLocks(), freePage2(), freeSpace(), lockBtree(), newDatabase(), querySharedCacheTableLock(), sqlite3BtreeBeginStmt(), sqlite3BtreeBeginTrans(), sqlite3BtreeCopyFile(), sqlite3BtreeDelete(), sqlite3BtreeGetMeta(), sqlite3BtreeInsert(), sqlite3BtreeOpen(), sqlite3BtreePutData(), sqlite3BtreeSavepoint(), sqlite3BtreeSecureDelete(), sqlite3BtreeSetAutoVacuum(), sqlite3BtreeSetPageSize(), and sqlite3BtreeSetVersion().
| sqlite3* BtShared::db |
Definition at line 63734 of file sqlite3.c.
Referenced by accessPayload(), btreeInitPage(), btreeLockCarefully(), lockBtree(), lockBtreeMutex(), sqlite3BtreeEnter(), sqlite3BtreeIntegrityCheck(), and sqlite3BtreeOpen().
| u8 BtShared::incrVacuum |
Definition at line 63740 of file sqlite3.c.
Referenced by autoVacuumCommit(), lockBtree(), newDatabase(), sqlite3BtreeOpen(), and sqlite3BtreeSetAutoVacuum().
| u8 BtShared::inTransaction |
Definition at line 63743 of file sqlite3.c.
Referenced by btreeCreateTable(), querySharedCacheTableLock(), sqlite3BtreeBeginStmt(), sqlite3BtreeBeginTrans(), sqlite3BtreeCheckpoint(), sqlite3BtreeCommitPhaseTwo(), sqlite3BtreeDelete(), sqlite3BtreeIncrVacuum(), sqlite3BtreeInsert(), sqlite3BtreeIntegrityCheck(), sqlite3BtreePutData(), sqlite3BtreeRollback(), and unlockBtreeIfUnused().
| u8 BtShared::max1bytePayload |
Definition at line 63744 of file sqlite3.c.
Referenced by decodeFlags(), and lockBtree().
| u16 BtShared::maxLeaf |
Definition at line 63749 of file sqlite3.c.
Referenced by decodeFlags(), and lockBtree().
| u16 BtShared::maxLocal |
Definition at line 63747 of file sqlite3.c.
Referenced by decodeFlags(), and lockBtree().
| u16 BtShared::minLeaf |
Definition at line 63750 of file sqlite3.c.
Referenced by decodeFlags(), and lockBtree().
| u16 BtShared::minLocal |
Definition at line 63748 of file sqlite3.c.
Referenced by decodeFlags(), and lockBtree().
| sqlite3_mutex* BtShared::mutex |
Definition at line 63757 of file sqlite3.c.
Referenced by allocateBtreePage(), allocateSpace(), autoVacuumCommit(), backupUpdate(), balance_deeper(), balance_nonroot(), balance_quick(), btreeGetPage(), btreeInitPage(), btreeLockCarefully(), btreePageLookup(), btreeParseCellPtrNoPayload(), decodeFlags(), defragmentPage(), dropCell(), fillInCell(), freePage2(), freeSpace(), getAndInitPage(), getOverflowPage(), incrVacuumStep(), invalidateAllOverflowCache(), lockBtree(), lockBtreeMutex(), modifyPagePointer(), newDatabase(), pageReinit(), ptrmapGet(), ptrmapPageno(), ptrmapPut(), relocatePage(), removeFromSharingList(), saveAllCursors(), setChildPtrmaps(), sqlite3BackupRestart(), sqlite3BtreeGetReserveNoMutex(), sqlite3BtreeOpen(), and unlockBtreeIfUnused().
| u32 BtShared::nPage |
Definition at line 63754 of file sqlite3.c.
Referenced by accessPayload(), allocateBtreePage(), autoVacuumCommit(), balance_nonroot(), btreeSetHasContent(), freePage2(), incrVacuumStep(), lockBtree(), newDatabase(), sqlite3BtreeBeginTrans(), sqlite3BtreeCommitPhaseOne(), sqlite3BtreeIncrVacuum(), sqlite3BtreeLastPage(), sqlite3BtreeMaxRecordSize(), sqlite3BtreeMovetoUnpacked(), sqlite3BtreeNewDb(), and sqlite3BtreeSavepoint().
| int BtShared::nRef |
Definition at line 63760 of file sqlite3.c.
Referenced by removeFromSharingList(), sqlite3BtreeConnectionCount(), and sqlite3BtreeOpen().
| u8 BtShared::nReserveWanted |
Definition at line 63745 of file sqlite3.c.
Referenced by sqlite3BtreeGetRequestedReserve(), and sqlite3BtreeSetPageSize().
| int BtShared::nTransaction |
Definition at line 63753 of file sqlite3.c.
Referenced by clearAllSharedCacheTableLocks(), sqlite3BtreeBeginTrans(), and sqlite3BtreeCommitPhaseTwo().
| u8 BtShared::openFlags |
Definition at line 63737 of file sqlite3.c.
Referenced by sqlite3BtreeOpen().
| u32 BtShared::pageSize |
Definition at line 63751 of file sqlite3.c.
Referenced by accessPayload(), allocateTempSpace(), balance(), balance_nonroot(), btreeInitPage(), fillInCell(), freePage2(), lockBtree(), newDatabase(), sqlite3BtreeGetReserveNoMutex(), sqlite3BtreeIntegrityCheck(), sqlite3BtreeMaxRecordSize(), sqlite3BtreeOpen(), and sqlite3BtreeSetPageSize().
| BtCursor* BtShared::pCursor |
Definition at line 63735 of file sqlite3.c.
Referenced by anotherValidCursor(), btreeCursor(), invalidateAllOverflowCache(), invalidateIncrblobCursors(), saveAllCursors(), sqlite3BtreeOpen(), sqlite3BtreeSetPageSize(), and sqlite3BtreeTripAllCursors().
| Bitvec* BtShared::pHasContent |
Definition at line 63758 of file sqlite3.c.
Referenced by btreeGetHasContent(), and btreeSetHasContent().
| BtLock* BtShared::pLock |
Definition at line 63762 of file sqlite3.c.
Referenced by clearAllSharedCacheTableLocks(), querySharedCacheTableLock(), setSharedCacheTableLock(), and sqlite3BtreeBeginTrans().
| BtShared* BtShared::pNext |
Definition at line 63761 of file sqlite3.c.
Referenced by removeFromSharingList(), and sqlite3BtreeOpen().
| MemPage* BtShared::pPage1 |
Definition at line 63736 of file sqlite3.c.
Referenced by allocateBtreePage(), autoVacuumCommit(), btreeCreateTable(), btreeCursor(), freePage2(), incrVacuumStep(), lockBtree(), newDatabase(), sqlite3BtreeBeginTrans(), sqlite3BtreeGetMeta(), sqlite3BtreeIncrVacuum(), sqlite3BtreeIntegrityCheck(), sqlite3BtreeOpen(), sqlite3BtreeSavepoint(), sqlite3BtreeSetVersion(), and unlockBtreeIfUnused().
| Pager* BtShared::pPager |
Definition at line 63733 of file sqlite3.c.
Referenced by accessPayload(), autoVacuumCommit(), btreeGetPage(), btreePageLookup(), defragmentPage(), editPage(), getAndInitPage(), lockBtree(), ptrmapGet(), ptrmapPut(), rebuildPage(), relocatePage(), sqlite3BtreeBeginStmt(), sqlite3BtreeBeginTrans(), sqlite3BtreeCheckpoint(), sqlite3BtreeCommitPhaseOne(), sqlite3BtreeCommitPhaseTwo(), sqlite3BtreeGetFilename(), sqlite3BtreeGetJournalname(), sqlite3BtreeGetMeta(), sqlite3BtreeIntegrityCheck(), sqlite3BtreeMaxPageCount(), sqlite3BtreeOpen(), sqlite3BtreeRollback(), sqlite3BtreeSavepoint(), sqlite3BtreeSetCacheSize(), sqlite3BtreeSetPagerFlags(), sqlite3BtreeSetPageSize(), sqlite3BtreeSetSpillSize(), and unlockBtreeIfUnused().
| void* BtShared::pSchema |
Definition at line 63755 of file sqlite3.c.
Referenced by sqlite3BtreeSchema().
| u8* BtShared::pTmpSpace |
Definition at line 63765 of file sqlite3.c.
Referenced by allocateTempSpace(), btreeCursor(), sqlite3BtreeDelete(), and sqlite3BtreeInsert().
| Btree* BtShared::pWriter |
Definition at line 63763 of file sqlite3.c.
Referenced by clearAllSharedCacheTableLocks(), querySharedCacheTableLock(), and sqlite3BtreeBeginTrans().
| u32 BtShared::usableSize |
Definition at line 63752 of file sqlite3.c.
Referenced by accessPayload(), allocateBtreePage(), allocateSpace(), balance(), balance_nonroot(), balance_quick(), btreeInitPage(), btreeParseCellAdjustSizeForOverflow(), cellSizePtr(), checkList(), checkTreePage(), copyNodeContent(), defragmentPage(), dropCell(), editPage(), fillInCell(), finalDbSize(), freePage2(), freeSpace(), lockBtree(), modifyPagePointer(), newDatabase(), pageFindSlot(), pageFreeArray(), ptrmapGet(), ptrmapPageno(), ptrmapPut(), rebuildPage(), sqlite3BtreeDelete(), sqlite3BtreeGetReserveNoMutex(), sqlite3BtreeMovetoUnpacked(), sqlite3BtreeOpen(), and sqlite3BtreeSetPageSize().
| void(* BtShared::xFreeSchema) (void *) |
Definition at line 63756 of file sqlite3.c.
Referenced by sqlite3BtreeSchema().