![]() |
ACloudViewer
3.9.4
A Modern Library for 3D Data Processing
|
M3C2 plugin's main dialog. More...
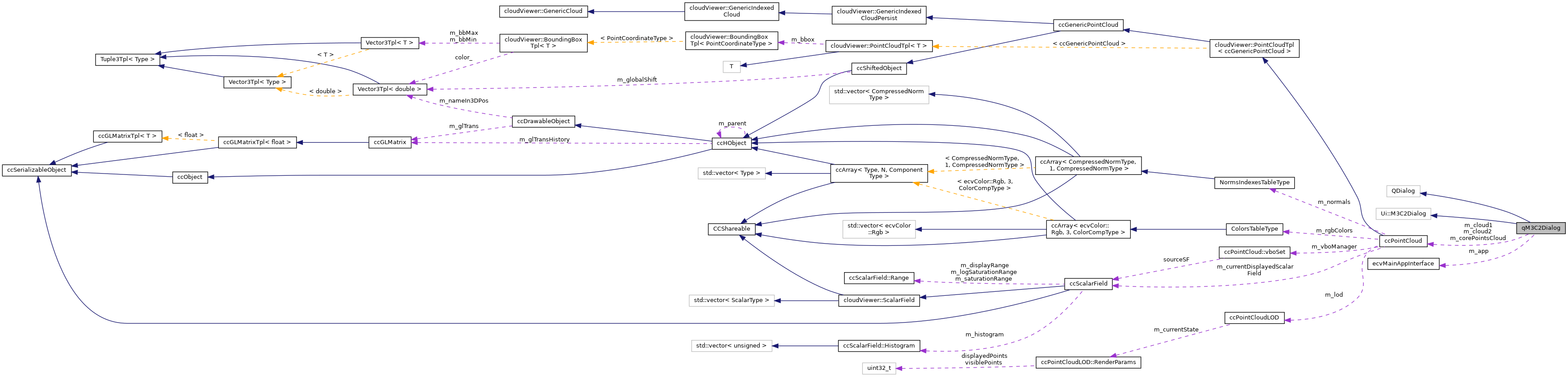
#include <qM3C2Dialog.h>


Public Types | |
| enum | ExportOptions { PROJECT_ON_CLOUD1 , PROJECT_ON_CLOUD2 , PROJECT_ON_CORE_POINTS } |
| Exportation options. More... | |
Public Member Functions | |
| qM3C2Dialog (ccPointCloud *cloud1, ccPointCloud *cloud2, ecvMainAppInterface *app) | |
| Default constructor. More... | |
| ccPointCloud * | getCloud1 () const |
| Returns cloud #1. More... | |
| ccPointCloud * | getCloud2 () const |
| Returns cloud #2. More... | |
| ccPointCloud * | getCorePointsCloud () const |
| Get core points cloud (if any) More... | |
| void | setCorePointsCloud (ccPointCloud *cloud) |
| Sets the core points cloud. More... | |
| ccPointCloud * | getNormalsOrientationCloud () const |
| Returns the cloud to be used for normals orientation (if any) More... | |
| qM3C2Normals::ComputationMode | getNormalsComputationMode () const |
| Returns selected normals computation mode. More... | |
| unsigned | getMinPointsForStats (unsigned defaultValue=5) const |
| ExportOptions | getExportOption () const |
| Returns selected export option. More... | |
| bool | keepOriginalCloud () const |
| int | getMaxThreadCount () const |
| Returns the max number of threads to use. More... | |
| bool | loadParamsFromFile (QString filename) |
| Loads parameters from persistent settings. More... | |
| void | loadParamsFromPersistentSettings () |
| Loads parameters from persistent settings. More... | |
| void | saveParamsToPersistentSettings () |
| Saves parameters to persistent settings. More... | |
Protected Slots | |
| void | swapClouds () |
| void | setCloud1Visibility (bool) |
| void | setCloud2Visibility (bool) |
| void | saveParamsToFile () |
| void | loadParamsFromFile () |
| void | guessParamsSlow () |
| void | projDestIndexChanged (int) |
| void | onUpdateNormalComboBoxChanged (int) |
| void | updateNormalComboBox () |
| Updates the normalSourceComboBox. More... | |
Protected Member Functions | |
| void | guessParams (bool fastMode) |
| Guess parameters from the cloud #1. More... | |
| void | setClouds (ccPointCloud *cloud1, ccPointCloud *cloud2) |
| Sets clouds. More... | |
| void | loadParamsFrom (const QSettings &settings) |
| Load parameters from QSettings. More... | |
| void | saveParamsTo (QSettings &settings) |
| Saves parameters to QSettings. More... | |
| void | setupPrecisionMapsTab () |
| Setups the precision maps tab. More... | |
Protected Attributes | |
| ecvMainAppInterface * | m_app |
| ccPointCloud * | m_cloud1 |
| ccPointCloud * | m_cloud2 |
| ccPointCloud * | m_corePointsCloud |
M3C2 plugin's main dialog.
Definition at line 22 of file qM3C2Dialog.h.
Exportation options.
| Enumerator | |
|---|---|
| PROJECT_ON_CLOUD1 | |
| PROJECT_ON_CLOUD2 | |
| PROJECT_ON_CORE_POINTS | |
Definition at line 57 of file qM3C2Dialog.h.
| qM3C2Dialog::qM3C2Dialog | ( | ccPointCloud * | cloud1, |
| ccPointCloud * | cloud2, | ||
| ecvMainAppInterface * | app | ||
| ) |
Default constructor.
Definition at line 65 of file qM3C2Dialog.cpp.
References ecvMainAppInterface::dbRootObject(), ccHObject::filterChildren(), GetEntityName(), guessParamsSlow(), loadParamsFromFile(), loadParamsFromPersistentSettings(), m_app, onUpdateNormalComboBoxChanged(), CV_TYPES::POINT_CLOUD, projDestIndexChanged(), saveParamsToFile(), setCloud1Visibility(), setCloud2Visibility(), setClouds(), swapClouds(), and updateNormalComboBox().
|
inline |
Returns cloud #1.
Definition at line 32 of file qM3C2Dialog.h.
References m_cloud1.
Referenced by qM3C2Process::Compute(), and define_m3c2_plugin().
|
inline |
Returns cloud #2.
Definition at line 34 of file qM3C2Dialog.h.
References m_cloud2.
Referenced by qM3C2Process::Compute(), and define_m3c2_plugin().
| ccPointCloud * qM3C2Dialog::getCorePointsCloud | ( | ) | const |
Get core points cloud (if any)
Returns either cloud #1 or the cloud specified in the combo box. It can also return a null pointer if the user has requested sub-sampling.
Definition at line 301 of file qM3C2Dialog.cpp.
References ecvMainAppInterface::dbRootObject(), GetCloudFromCombo(), m_app, m_cloud1, and m_corePointsCloud.
Referenced by qM3C2Process::Compute(), and define_m3c2_plugin().
| qM3C2Dialog::ExportOptions qM3C2Dialog::getExportOption | ( | ) | const |
Returns selected export option.
Definition at line 370 of file qM3C2Dialog.cpp.
References PROJECT_ON_CLOUD1, PROJECT_ON_CLOUD2, and PROJECT_ON_CORE_POINTS.
Referenced by qM3C2Process::Compute(), define_m3c2_plugin(), and projDestIndexChanged().
| int qM3C2Dialog::getMaxThreadCount | ( | ) | const |
Returns the max number of threads to use.
Definition at line 396 of file qM3C2Dialog.cpp.
Referenced by qM3C2Process::Compute(), and define_m3c2_plugin().
| unsigned qM3C2Dialog::getMinPointsForStats | ( | unsigned | defaultValue = 5 | ) | const |
Returns the minimum number of points to compute stats (confidence mainly)
Definition at line 400 of file qM3C2Dialog.cpp.
References max().
Referenced by qM3C2Process::Compute(), and guessParams().
| qM3C2Normals::ComputationMode qM3C2Dialog::getNormalsComputationMode | ( | ) | const |
Returns selected normals computation mode.
Definition at line 345 of file qM3C2Dialog.cpp.
References qM3C2Normals::DEFAULT_MODE, ccPointCloud::hasNormals(), qM3C2Normals::HORIZ_MODE, m_cloud1, qM3C2Normals::MULTI_SCALE_MODE, qM3C2Normals::USE_CLOUD1_NORMALS, qM3C2Normals::USE_CORE_POINTS_NORMALS, and qM3C2Normals::VERT_MODE.
Referenced by qM3C2Process::Compute(), loadParamsFrom(), and saveParamsTo().
| ccPointCloud * qM3C2Dialog::getNormalsOrientationCloud | ( | ) | const |
Returns the cloud to be used for normals orientation (if any)
Definition at line 314 of file qM3C2Dialog.cpp.
References ecvMainAppInterface::dbRootObject(), GetCloudFromCombo(), and m_app.
Referenced by qM3C2Process::Compute(), and define_m3c2_plugin().
|
protected |
Guess parameters from the cloud #1.
Definition at line 701 of file qM3C2Dialog.cpp.
References getMinPointsForStats(), qM3C2Tools::GuessBestParams(), m_app, m_cloud1, m_cloud2, and params.
Referenced by guessParamsSlow(), and setClouds().
|
inlineprotectedslot |
| bool qM3C2Dialog::keepOriginalCloud | ( | ) | const |
Returns whether the original cloud should be kept instead of creating a new output one Only valid if the export option is PROJECT_ON_CORE_POINTS.
Definition at line 391 of file qM3C2Dialog.cpp.
Referenced by qM3C2Process::Compute(), and define_m3c2_plugin().
|
protected |
Load parameters from QSettings.
Definition at line 412 of file qM3C2Dialog.cpp.
References qM3C2Normals::DEFAULT_MODE, getNormalsComputationMode(), qM3C2Normals::HORIZ_MODE, qM3C2Normals::MULTI_SCALE_MODE, normalScale, cloudViewer::ScalarField::setValue(), qM3C2Normals::USE_CLOUD1_NORMALS, qM3C2Normals::USE_CORE_POINTS_NORMALS, qM3C2Normals::VERT_MODE, and CVLog::Warning().
Referenced by loadParamsFromFile(), and loadParamsFromPersistentSettings().
|
protectedslot |
Definition at line 637 of file qM3C2Dialog.cpp.
References ecvFileUtils::defaultDocPath(), and filename.
Referenced by define_m3c2_plugin(), and qM3C2Dialog().
| bool qM3C2Dialog::loadParamsFromFile | ( | QString | filename | ) |
Loads parameters from persistent settings.
Definition at line 658 of file qM3C2Dialog.cpp.
References filename, and loadParamsFrom().
Referenced by CommandM3C2::process().
| void qM3C2Dialog::loadParamsFromPersistentSettings | ( | ) |
Loads parameters from persistent settings.
Definition at line 407 of file qM3C2Dialog.cpp.
References loadParamsFrom().
Referenced by define_m3c2_plugin(), and qM3C2Dialog().
|
protectedslot |
Definition at line 238 of file qM3C2Dialog.cpp.
References qM3C2Normals::USE_CLOUD1_NORMALS, and qM3C2Normals::USE_CORE_POINTS_NORMALS.
Referenced by qM3C2Dialog().
|
protectedslot |
Definition at line 386 of file qM3C2Dialog.cpp.
References getExportOption(), and PROJECT_ON_CORE_POINTS.
Referenced by qM3C2Dialog().
|
protected |
Saves parameters to QSettings.
Definition at line 589 of file qM3C2Dialog.cpp.
References getNormalsComputationMode().
Referenced by saveParamsToFile(), and saveParamsToPersistentSettings().
|
protectedslot |
Definition at line 673 of file qM3C2Dialog.cpp.
References ecvFileUtils::defaultDocPath(), filename, and saveParamsTo().
Referenced by qM3C2Dialog().
| void qM3C2Dialog::saveParamsToPersistentSettings | ( | ) |
Saves parameters to persistent settings.
Definition at line 584 of file qM3C2Dialog.cpp.
References saveParamsTo().
Referenced by define_m3c2_plugin().
|
protectedslot |
Definition at line 323 of file qM3C2Dialog.cpp.
References m_app, m_cloud1, ecvMainAppInterface::refreshAll(), ccDrawableObject::setVisible(), and ecvMainAppInterface::updateUI().
Referenced by qM3C2Dialog().
|
protectedslot |
Definition at line 334 of file qM3C2Dialog.cpp.
References m_app, m_cloud2, ecvMainAppInterface::refreshAll(), ccDrawableObject::setVisible(), and ecvMainAppInterface::updateUI().
Referenced by qM3C2Dialog().
|
protected |
Sets clouds.
Definition at line 208 of file qM3C2Dialog.cpp.
References GetEntityName(), guessParams(), ccDrawableObject::isVisible(), m_cloud1, m_cloud2, s_firstTimeInit, and setupPrecisionMapsTab().
Referenced by qM3C2Dialog(), and swapClouds().
|
inline |
Sets the core points cloud.
Definition at line 44 of file qM3C2Dialog.h.
References m_corePointsCloud.
Referenced by define_m3c2_plugin(), and CommandM3C2::process().
|
protected |
Setups the precision maps tab.
Definition at line 184 of file qM3C2Dialog.cpp.
References ccPointCloud::hasScalarFields(), m_cloud1, m_cloud2, and PopulatePMFields().
Referenced by setClouds().
|
protectedslot |
Definition at line 203 of file qM3C2Dialog.cpp.
References m_cloud1, m_cloud2, setClouds(), and updateNormalComboBox().
Referenced by qM3C2Dialog().
|
protectedslot |
Updates the normalSourceComboBox.
Definition at line 255 of file qM3C2Dialog.cpp.
References ecvMainAppInterface::dbRootObject(), qM3C2Normals::DEFAULT_MODE, GetCloudFromCombo(), ccPointCloud::hasNormals(), m_app, m_cloud1, qM3C2Normals::USE_CLOUD1_NORMALS, and qM3C2Normals::USE_CORE_POINTS_NORMALS.
Referenced by qM3C2Dialog(), and swapClouds().
|
protected |
Definition at line 114 of file qM3C2Dialog.h.
Referenced by getCorePointsCloud(), getNormalsOrientationCloud(), guessParams(), qM3C2Dialog(), setCloud1Visibility(), setCloud2Visibility(), and updateNormalComboBox().
|
protected |
Definition at line 116 of file qM3C2Dialog.h.
Referenced by getCloud1(), getCorePointsCloud(), getNormalsComputationMode(), guessParams(), setCloud1Visibility(), setClouds(), setupPrecisionMapsTab(), swapClouds(), and updateNormalComboBox().
|
protected |
Definition at line 117 of file qM3C2Dialog.h.
Referenced by getCloud2(), guessParams(), setCloud2Visibility(), setClouds(), setupPrecisionMapsTab(), and swapClouds().
|
protected |
Definition at line 118 of file qM3C2Dialog.h.
Referenced by getCorePointsCloud(), and setCorePointsCloud().