![]() |
ACloudViewer
3.9.4
A Modern Library for 3D Data Processing
|
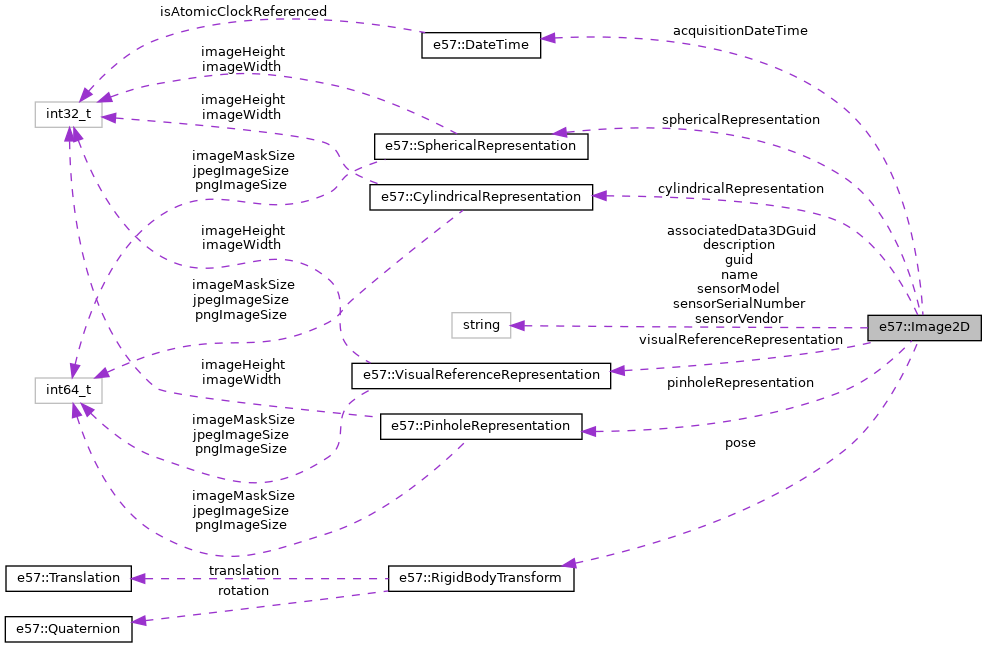
Stores an image from a camera. More...
#include <E57SimpleData.h>

Public Attributes | |
| ustring | name |
| A user-defined name for the Image2D. More... | |
| ustring | guid |
| A globally unique identification string for the current version of the Image2D object. More... | |
| ustring | description |
| A user-defined description of the Image2D. More... | |
| DateTime | acquisitionDateTime |
| The date and time that the image was taken. More... | |
| ustring | associatedData3DGuid |
| ustring | sensorVendor |
| The name of the manufacturer for the sensor used to collect the points in this Data3D. More... | |
| ustring | sensorModel |
| The model name or number for the sensor. More... | |
| ustring | sensorSerialNumber |
| The serial number for the sensor. More... | |
| RigidBodyTransform | pose |
| VisualReferenceRepresentation | visualReferenceRepresentation |
| PinholeRepresentation | pinholeRepresentation |
| Representation for an image using the pinhole camera projection model. More... | |
| SphericalRepresentation | sphericalRepresentation |
| Representation for an image using the spherical camera projection model. More... | |
| CylindricalRepresentation | cylindricalRepresentation |
| Representation for an image using the cylindrical camera projection model. More... | |
Stores an image from a camera.
Definition at line 606 of file E57SimpleData.h.
| DateTime e57::Image2D::acquisitionDateTime |
The date and time that the image was taken.
Definition at line 611 of file E57SimpleData.h.
Referenced by e57::WriterImpl::NewImage2D(), and e57::ReaderImpl::ReadImage2D().
| ustring e57::Image2D::associatedData3DGuid |
The globally unique identification string (guid element) for the Data3D that was being acquired when the picture was taken
Definition at line 613 of file E57SimpleData.h.
Referenced by e57::WriterImpl::NewImage2D(), and e57::ReaderImpl::ReadImage2D().
| CylindricalRepresentation e57::Image2D::cylindricalRepresentation |
Representation for an image using the cylindrical camera projection model.
Definition at line 631 of file E57SimpleData.h.
Referenced by e57::WriterImpl::NewImage2D(), and e57::ReaderImpl::ReadImage2D().
| ustring e57::Image2D::description |
A user-defined description of the Image2D.
Definition at line 610 of file E57SimpleData.h.
Referenced by e57::WriterImpl::NewImage2D(), and e57::ReaderImpl::ReadImage2D().
| ustring e57::Image2D::guid |
A globally unique identification string for the current version of the Image2D object.
Definition at line 609 of file E57SimpleData.h.
Referenced by e57::WriterImpl::NewImage2D(), and e57::ReaderImpl::ReadImage2D().
| ustring e57::Image2D::name |
A user-defined name for the Image2D.
Definition at line 608 of file E57SimpleData.h.
Referenced by e57::WriterImpl::NewImage2D(), and e57::ReaderImpl::ReadImage2D().
| PinholeRepresentation e57::Image2D::pinholeRepresentation |
Representation for an image using the pinhole camera projection model.
Definition at line 627 of file E57SimpleData.h.
Referenced by e57::WriterImpl::NewImage2D(), and e57::ReaderImpl::ReadImage2D().
| RigidBodyTransform e57::Image2D::pose |
A rigid body transform that describes the coordinate frame of the camera in the file-level coordinate system
Definition at line 620 of file E57SimpleData.h.
Referenced by e57::WriterImpl::NewImage2D(), and e57::ReaderImpl::ReadImage2D().
| ustring e57::Image2D::sensorModel |
The model name or number for the sensor.
Definition at line 617 of file E57SimpleData.h.
Referenced by e57::WriterImpl::NewImage2D(), and e57::ReaderImpl::ReadImage2D().
| ustring e57::Image2D::sensorSerialNumber |
The serial number for the sensor.
Definition at line 618 of file E57SimpleData.h.
Referenced by e57::WriterImpl::NewImage2D(), and e57::ReaderImpl::ReadImage2D().
| ustring e57::Image2D::sensorVendor |
The name of the manufacturer for the sensor used to collect the points in this Data3D.
Definition at line 616 of file E57SimpleData.h.
Referenced by e57::WriterImpl::NewImage2D(), and e57::ReaderImpl::ReadImage2D().
| SphericalRepresentation e57::Image2D::sphericalRepresentation |
Representation for an image using the spherical camera projection model.
Definition at line 629 of file E57SimpleData.h.
Referenced by e57::WriterImpl::NewImage2D(), and e57::ReaderImpl::ReadImage2D().
| VisualReferenceRepresentation e57::Image2D::visualReferenceRepresentation |
Representation for an image that does not define any camera projection model. The image is to be used for visual reference only
Definition at line 624 of file E57SimpleData.h.
Referenced by e57::WriterImpl::NewImage2D(), and e57::ReaderImpl::ReadImage2D().