ACloudViewer
3.9.4
A Modern Library for 3D Data Processing
Namespaces
|
Variables
resources.h File Reference
#include <string>
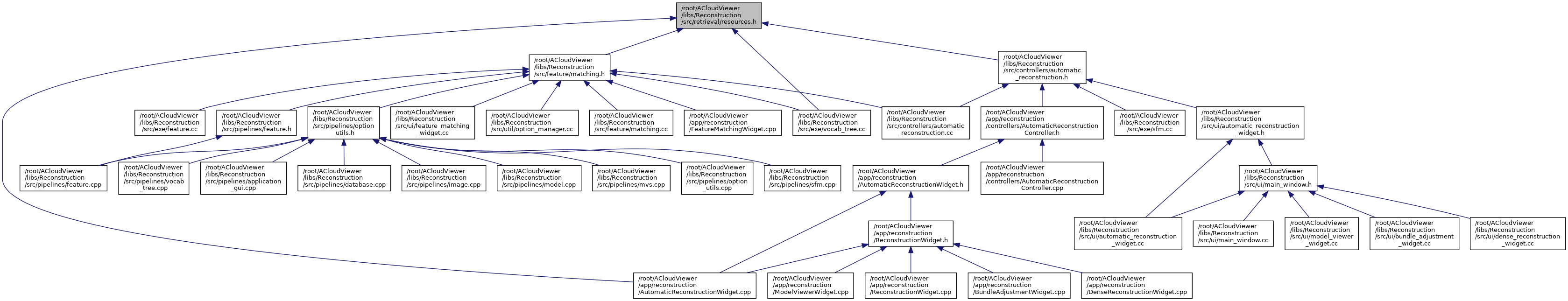
Include dependency graph for resources.h:
This graph shows which files directly or indirectly include this file:
Go to the source code of this file.
Namespaces
colmap
colmap::retrieval
Variables
static const std::string
colmap::retrieval::kDefaultVocabTreeUri
= ""
libs
Reconstruction
src
retrieval
resources.h
Generated on Tue Feb 3 2026 07:12:36 for ACloudViewer by
1.9.1