![]() |
ACloudViewer
3.9.4
A Modern Library for 3D Data Processing
|
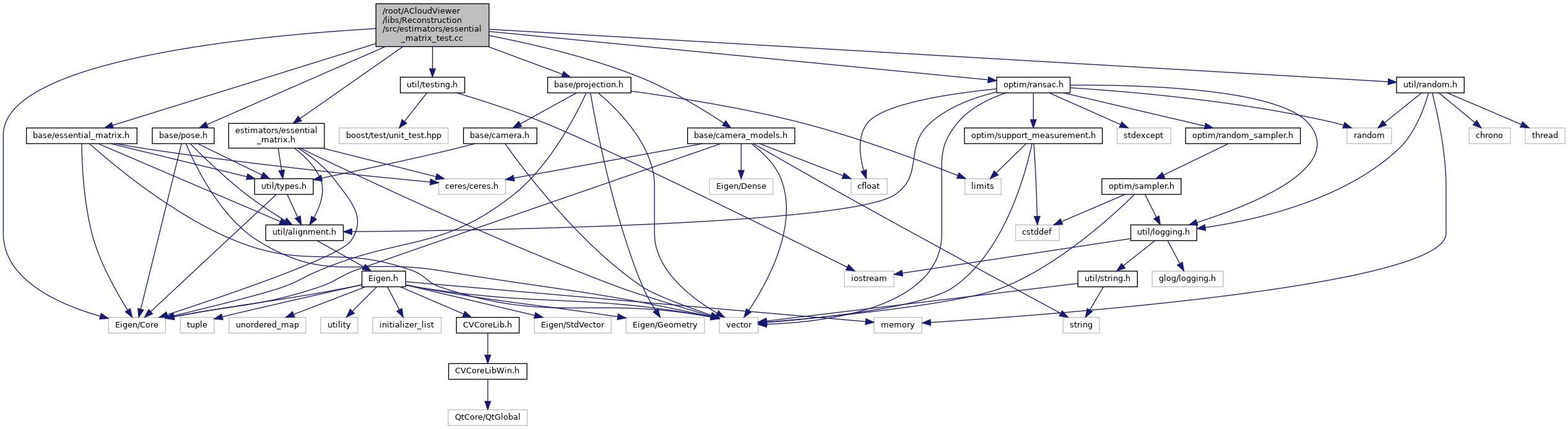
#include "util/testing.h"#include <Eigen/Core>#include "base/camera_models.h"#include "base/essential_matrix.h"#include "base/pose.h"#include "base/projection.h"#include "estimators/essential_matrix.h"#include "optim/ransac.h"#include "util/random.h"
Go to the source code of this file.
Macros | |
| #define | TEST_NAME "estimators/essential_matrix" |
Functions | |
| BOOST_AUTO_TEST_CASE (TestFivePoint) | |
| BOOST_AUTO_TEST_CASE (TestEightPoint) | |
| #define TEST_NAME "estimators/essential_matrix" |
Definition at line 32 of file essential_matrix_test.cc.
| BOOST_AUTO_TEST_CASE | ( | TestEightPoint | ) |
Definition at line 91 of file essential_matrix_test.cc.
References e, and colmap::EssentialMatrixEightPointEstimator::Estimate().
| BOOST_AUTO_TEST_CASE | ( | TestFivePoint | ) |
Definition at line 47 of file essential_matrix_test.cc.
References colmap::RANSACOptions::confidence, colmap::RANSAC< Estimator, SupportMeasurer, Sampler >::Estimate(), colmap::RANSACOptions::max_error, colmap::RANSACOptions::min_inlier_ratio, colmap::EssentialMatrixFivePointEstimator::Residuals(), and colmap::SetPRNGSeed().