![]() |
ACloudViewer
3.9.4
A Modern Library for 3D Data Processing
|
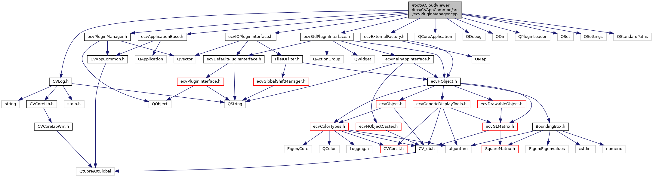
#include "ecvPluginManager.h"#include "ecvApplicationBase.h"#include <CVLog.h>#include <ecvExternalFactory.h>#include "ecvIOPluginInterface.h"#include "ecvStdPluginInterface.h"#include <QCoreApplication>#include <QDebug>#include <QDir>#include <QPluginLoader>#include <QSet>#include <QSettings>#include <QStandardPaths>
Go to the source code of this file.
Functions | |
| Q_GLOBAL_STATIC (PrivatePluginManager, sPluginManager) | |
| static QString | sPluginIID (QPluginLoader *loader) |
| static bool | sMetaDataValid (QPluginLoader *loader) |
| Q_GLOBAL_STATIC | ( | PrivatePluginManager | , |
| sPluginManager | |||
| ) |
|
static |
Definition at line 59 of file ecvPluginManager.cpp.
References data, and CVLog::Error().
|
static |
Definition at line 39 of file ecvPluginManager.cpp.
References CVLog::Warning().