![]() |
ACloudViewer
3.9.4
A Modern Library for 3D Data Processing
|
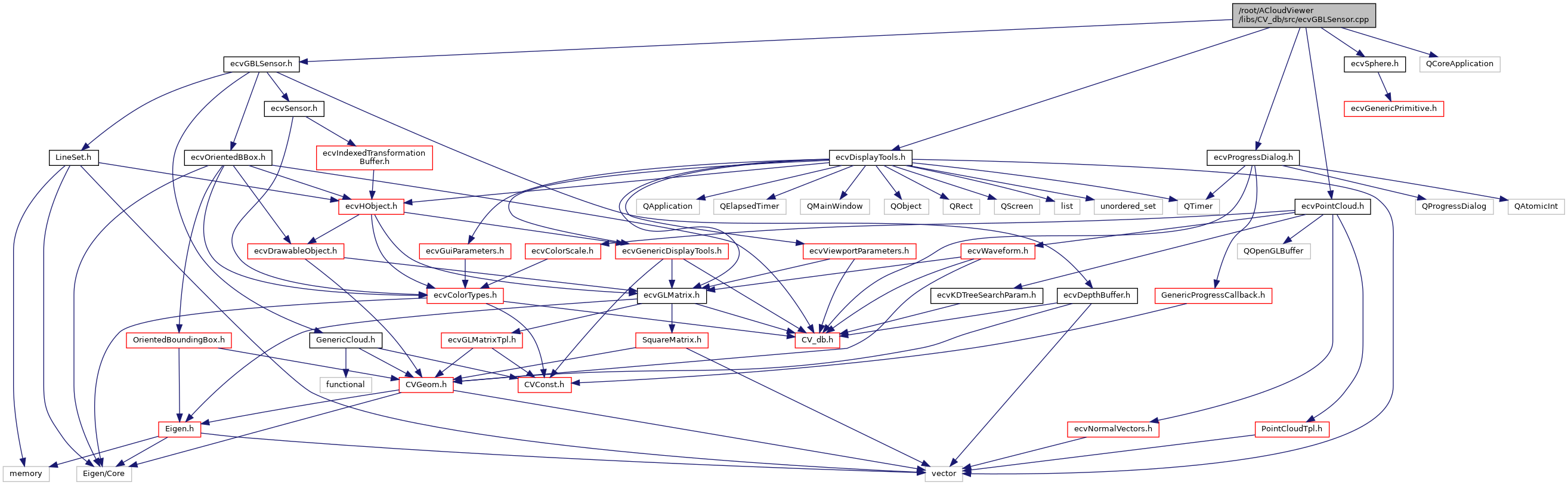
#include "ecvGBLSensor.h"#include "ecvDisplayTools.h"#include "ecvPointCloud.h"#include "ecvProgressDialog.h"#include "ecvSphere.h"#include <QCoreApplication>
Go to the source code of this file.
Classes | |
| struct | Interval |
Enumerations | |
| enum | Errors { ERROR_BAD_INPUT = -1 , ERROR_MEMORY = -2 , ERROR_PROC_CANCELLED = -3 , ERROR_DB_TOO_SMALL = -4 } |
Variables | |
| static const int | s_MaxDepthBufferSize = (1 << 14) |
| enum Errors |
| Enumerator | |
|---|---|
| ERROR_BAD_INPUT | |
| ERROR_MEMORY | |
| ERROR_PROC_CANCELLED | |
| ERROR_DB_TOO_SMALL | |
Definition at line 22 of file ecvGBLSensor.cpp.
|
static |
Definition at line 20 of file ecvGBLSensor.cpp.
Referenced by ccGBLSensor::computeDepthBuffer().