![]() |
ACloudViewer
3.9.4
A Modern Library for 3D Data Processing
|
#include "dl_global.h"

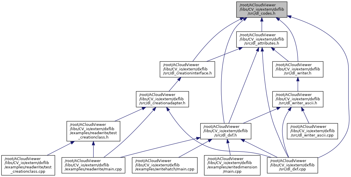
Go to the source code of this file.
Classes | |
| class | DL_Codes |
Variables | |
| const double | dxfColors [][3] |
| #define DL_ANGLE_CODE 50 |
Definition at line 447 of file dl_codes.h.
| #define DL_ATT_CONST_FLAG 2 |
Definition at line 489 of file dl_codes.h.
| #define DL_ATT_FLAGS_CODE 70 |
Definition at line 487 of file dl_codes.h.
| #define DL_ATT_INVIS_FLAG 1 |
Definition at line 488 of file dl_codes.h.
| #define DL_ATT_PRESET_FLAG 8 |
Definition at line 491 of file dl_codes.h.
| #define DL_ATT_TAG_CODE 2 |
Definition at line 485 of file dl_codes.h.
| #define DL_ATT_VAL_CODE 1 |
Definition at line 486 of file dl_codes.h.
| #define DL_ATT_VERIFY_FLAG 4 |
Definition at line 490 of file dl_codes.h.
| #define DL_ATTFLAGS_CODE 70 |
Definition at line 424 of file dl_codes.h.
| #define DL_ATTS_FOLLOW_CODE 66 |
Definition at line 484 of file dl_codes.h.
| #define DL_BLOCK_BASE_CODE 10 |
Definition at line 440 of file dl_codes.h.
| #define DL_BLOCK_EN_CODE -2 |
Definition at line 510 of file dl_codes.h.
| #define DL_BLOCK_FLAGS_CODE 70 |
Definition at line 439 of file dl_codes.h.
| #define DL_BLOCK_NAME_CODE 2 |
Definition at line 464 of file dl_codes.h.
| #define DL_BULGE_CODE 42 |
Definition at line 478 of file dl_codes.h.
| #define DL_CENTER_CODE 10 |
Definition at line 452 of file dl_codes.h.
| #define DL_CLOSED_PLINE 0x01 |
Definition at line 496 of file dl_codes.h.
| #define DL_COLOUR_CODE 62 |
Definition at line 480 of file dl_codes.h.
| #define DL_COMMENT_CODE 999 |
Definition at line 432 of file dl_codes.h.
| #define DL_COND_OP_CODE -4 |
Definition at line 455 of file dl_codes.h.
| #define DL_CRD2GRP_END 239 |
Definition at line 418 of file dl_codes.h.
| #define DL_CRD2GRP_END 239 |
Definition at line 418 of file dl_codes.h.
| #define DL_CRD2GRP_START 210 |
Definition at line 417 of file dl_codes.h.
| #define DL_CRD2GRP_START 210 |
Definition at line 417 of file dl_codes.h.
| #define DL_CRDGRP_END 19 |
Definition at line 385 of file dl_codes.h.
| #define DL_CRDGRP_START 10 |
Definition at line 384 of file dl_codes.h.
| #define DL_DCS_TRANS_CODE 2 |
Definition at line 534 of file dl_codes.h.
| #define DL_DXF_MAXGROUPCODE 1100 |
Definition at line 58 of file dl_codes.h.
| #define DL_DXF_MAXLINE 1024 |
Definition at line 57 of file dl_codes.h.
| #define DL_E_NAME -1 |
Definition at line 511 of file dl_codes.h.
| #define DL_ENT_HAND_CODE 5 |
Definition at line 466 of file dl_codes.h.
| #define DL_ENTITY_TYPE_CODE 0 |
Definition at line 458 of file dl_codes.h.
| #define DL_ERLGRP_END 1059 |
Definition at line 408 of file dl_codes.h.
| #define DL_ERLGRP_START 1010 |
Definition at line 407 of file dl_codes.h.
| #define DL_ESTRGRP_END 1009 |
Definition at line 404 of file dl_codes.h.
| #define DL_ESTRGRP_START 1000 |
Definition at line 403 of file dl_codes.h.
| #define DL_EXTD_APP_NAME 1001 |
Definition at line 516 of file dl_codes.h.
| #define DL_EXTD_CHUNK 1004 |
Definition at line 519 of file dl_codes.h.
| #define DL_EXTD_CTL_STR 1002 |
Definition at line 517 of file dl_codes.h.
| #define DL_EXTD_DIR 1013 |
Definition at line 524 of file dl_codes.h.
| #define DL_EXTD_DISP 1012 |
Definition at line 523 of file dl_codes.h.
| #define DL_EXTD_DIST 1041 |
Definition at line 526 of file dl_codes.h.
| #define DL_EXTD_FLOAT 1040 |
Definition at line 525 of file dl_codes.h.
| #define DL_EXTD_HANDLE 1005 |
Definition at line 520 of file dl_codes.h.
| #define DL_EXTD_INT16 1070 |
Definition at line 528 of file dl_codes.h.
| #define DL_EXTD_INT32 1071 |
Definition at line 529 of file dl_codes.h.
| #define DL_EXTD_LYR_STR 1003 |
Definition at line 518 of file dl_codes.h.
| #define DL_EXTD_POINT 1010 |
Definition at line 521 of file dl_codes.h.
| #define DL_EXTD_POS 1011 |
Definition at line 522 of file dl_codes.h.
| #define DL_EXTD_SCALE 1042 |
Definition at line 527 of file dl_codes.h.
| #define DL_EXTD_SENTINEL (-3) |
Definition at line 514 of file dl_codes.h.
| #define DL_EXTD_STR 1000 |
Definition at line 515 of file dl_codes.h.
| #define DL_FILE_SEP_CODE 0 |
Definition at line 460 of file dl_codes.h.
| #define DL_FIRST_INT_CODE 60 |
Definition at line 423 of file dl_codes.h.
| #define DL_FIRST_REAL_CODE THICKNESS |
Definition at line 421 of file dl_codes.h.
| #define DL_FIRST_XCOORD_CODE 10 |
Definition at line 469 of file dl_codes.h.
| #define DL_FIRST_YCOORD_CODE 20 |
Definition at line 470 of file dl_codes.h.
| #define DL_FIRST_ZCOORD_CODE 30 |
Definition at line 471 of file dl_codes.h.
| #define DL_FLD_LEN_CODE 73 |
Definition at line 427 of file dl_codes.h.
| #define DL_FROZEN 1 |
Definition at line 505 of file dl_codes.h.
| #define DL_FROZEN_BY_DEF 2 |
Definition at line 506 of file dl_codes.h.
| #define DL_INS_POINT_CODE 10 |
Definition at line 448 of file dl_codes.h.
| #define DL_INSERT_COORD_CODE 10 |
Definition at line 415 of file dl_codes.h.
| #define DL_L_END_CODE 11 |
Definition at line 473 of file dl_codes.h.
| #define DL_L_START_CODE 10 |
Definition at line 472 of file dl_codes.h.
| #define DL_LAST_INT_CODE 79 |
Definition at line 428 of file dl_codes.h.
| #define DL_LAST_REAL_CODE 59 |
Definition at line 422 of file dl_codes.h.
| #define DL_LAYER_FLAGS_CODE 70 |
Definition at line 426 of file dl_codes.h.
| #define DL_LAYER_NAME_CODE 8 |
Definition at line 468 of file dl_codes.h.
| #define DL_LINE_END_CODE 11 |
Definition at line 436 of file dl_codes.h.
| #define DL_LINE_START_CODE 10 |
Definition at line 435 of file dl_codes.h.
| #define DL_LOCKED 4 |
Definition at line 507 of file dl_codes.h.
| #define DL_LTYPE_CODE 6 |
Definition at line 481 of file dl_codes.h.
| #define DL_NAME2_CODE 3 |
Definition at line 449 of file dl_codes.h.
| #define DL_NAME_CODE 2 |
Definition at line 463 of file dl_codes.h.
| #define DL_OBJECT_USED 64 |
Definition at line 508 of file dl_codes.h.
| #define DL_OPEN_PLINE 0x00 |
Definition at line 495 of file dl_codes.h.
| #define DL_PCS_TRANS_CODE 3 |
Definition at line 535 of file dl_codes.h.
| #define DL_PFACE_MESH 0x40 |
Definition at line 498 of file dl_codes.h.
| #define DL_PGON_MESH 0x10 |
Definition at line 499 of file dl_codes.h.
| #define DL_PLINE_FLAGS_CODE 70 |
Definition at line 425 of file dl_codes.h.
| #define DL_POINT_COORD_CODE 10 |
Definition at line 414 of file dl_codes.h.
| #define DL_POLYLINE3D 0x80 |
Definition at line 497 of file dl_codes.h.
| #define DL_RADIUS_CODE 40 |
Definition at line 453 of file dl_codes.h.
| #define DL_REFERENCED 64 |
Definition at line 443 of file dl_codes.h.
| #define DL_RLGRP_END 59 |
Definition at line 389 of file dl_codes.h.
| #define DL_RLGRP_START 38 |
Definition at line 388 of file dl_codes.h.
| #define DL_ROTATION_CODE 50 |
Definition at line 479 of file dl_codes.h.
| #define DL_SCALE_X_CODE 41 |
Definition at line 475 of file dl_codes.h.
| #define DL_SCALE_Y_CODE 42 |
Definition at line 476 of file dl_codes.h.
| #define DL_SCALE_Z_CODE 43 |
Definition at line 477 of file dl_codes.h.
| #define DL_SECTION_NAME_CODE 2 |
Definition at line 465 of file dl_codes.h.
| #define DL_SES_CODE 0 |
Definition at line 459 of file dl_codes.h.
| #define DL_SHOGRP_END 79 |
Definition at line 393 of file dl_codes.h.
| #define DL_SHOGRP_START 60 |
Definition at line 392 of file dl_codes.h.
| #define DL_SOT_CODE 0 |
Definition at line 461 of file dl_codes.h.
| #define DL_STRGRP_END 9 |
Definition at line 381 of file dl_codes.h.
| #define DL_STRGRP_START 0 |
Definition at line 380 of file dl_codes.h.
| #define DL_SUBCLASS 100 |
Definition at line 396 of file dl_codes.h.
| #define DL_TEXTVAL_CODE 1 |
Definition at line 462 of file dl_codes.h.
| #define DL_THICKNESS 39 |
Definition at line 420 of file dl_codes.h.
| #define DL_TXT_STYLE_CODE 7 |
Definition at line 467 of file dl_codes.h.
| #define DL_TXTHI_CODE 40 |
Definition at line 474 of file dl_codes.h.
| #define DL_UCS_TRANS_CODE 1 |
Definition at line 533 of file dl_codes.h.
| #define DL_VERSION_2000 DL_Codes::AC1015 |
Definition at line 374 of file dl_codes.h.
| #define DL_VERSION_2002 DL_Codes::AC1015 |
Definition at line 375 of file dl_codes.h.
| #define DL_VERSION_LT2 DL_Codes::AC1009 |
Definition at line 368 of file dl_codes.h.
| #define DL_VERSION_LT95 DL_Codes::AC1012 |
Definition at line 370 of file dl_codes.h.
| #define DL_VERSION_LT97 DL_Codes::AC1014 |
Definition at line 372 of file dl_codes.h.
| #define DL_VERSION_LT98 DL_Codes::AC1014 |
Definition at line 373 of file dl_codes.h.
| #define DL_VERSION_R12 DL_Codes::AC1009 |
Definition at line 367 of file dl_codes.h.
| #define DL_VERSION_R13 DL_Codes::AC1012 |
Definition at line 369 of file dl_codes.h.
| #define DL_VERSION_R14 DL_Codes::AC1014 |
Definition at line 371 of file dl_codes.h.
| #define DL_VERTEX_COORD_CODE 10 |
Definition at line 502 of file dl_codes.h.
| #define DL_VERTS_FOLLOW_CODE 66 |
Definition at line 501 of file dl_codes.h.
| #define DL_WCS_TRANS_CODE 0 |
Definition at line 532 of file dl_codes.h.
| #define DL_X_EXTRU_CODE 210 |
Definition at line 429 of file dl_codes.h.
| #define DL_XREF_DEPENDENT 16 |
Definition at line 441 of file dl_codes.h.
| #define DL_XREF_RESOLVED 32 |
Definition at line 442 of file dl_codes.h.
| #define DL_XSCALE_CODE 41 |
Definition at line 445 of file dl_codes.h.
| #define DL_Y8_COORD_CODE 28 |
Definition at line 410 of file dl_codes.h.
| #define DL_Y_EXTRU_CODE 220 |
Definition at line 430 of file dl_codes.h.
| #define DL_YSCALE_CODE 42 |
Definition at line 446 of file dl_codes.h.
| #define DL_Z0_COORD_CODE 30 |
Definition at line 411 of file dl_codes.h.
| #define DL_Z8_COORD_CODE 38 |
Definition at line 412 of file dl_codes.h.
| #define DL_Z_EXTRU_CODE 230 |
Definition at line 431 of file dl_codes.h.
| #define M_PI 3.1415926535897932384626433832795 |
Defines common DXF codes and constants.
Definition at line 54 of file dl_codes.h.
| const double dxfColors[][3] |
Definition at line 107 of file dl_codes.h.