![]() |
ACloudViewer
3.9.4
A Modern Library for 3D Data Processing
|
#include <signalledrunable.h>


Signals | |
| void | finished () |
Public Member Functions | |
| SignalledRunnable () | |
Definition at line 17 of file signalledrunable.h.
| VtkUtils::SignalledRunnable::SignalledRunnable | ( | ) |
Definition at line 12 of file signalledrunable.cpp.
|
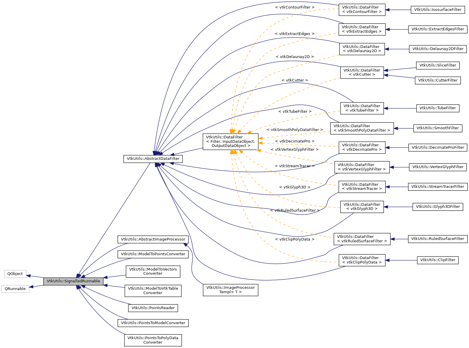
signal |
Referenced by VtkUtils::ImageProcessorTempl< T >::run(), VtkUtils::DataFilter< Filter, InputDataObject, OutputDataObject >::run(), VtkUtils::ModelToPointsConverter::run(), VtkUtils::ModelToVectorsConverter::run(), VtkUtils::ModelToVtkTableConverter::run(), VtkUtils::PointsReader::run(), VtkUtils::PointsToModelConverter::run(), and VtkUtils::PointsToPolyDataConverter::run().