![]() |
ACloudViewer
3.9.4
A Modern Library for 3D Data Processing
|
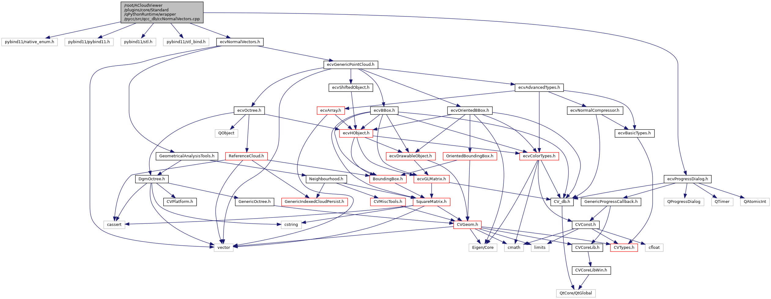
#include <pybind11/native_enum.h>#include <pybind11/pybind11.h>#include <pybind11/stl.h>#include <pybind11/stl_bind.h>#include <ecvNormalVectors.h>#include <ecvProgressDialog.h>
Go to the source code of this file.
Functions | |
| void | define_ccNormalVectors (py::module &m) |
| void define_ccNormalVectors | ( | py::module & | m | ) |
Definition at line 19 of file ccNormalVectors.cpp.
References ccNormalVectors::GetNormal(), ccNormalVectors::GetNormIndex(), ccNormalVectors::GetNumberOfVectors(), ccNormalVectors::GetUniqueInstance(), and ccNormalVectors::ReleaseUniqueInstance().
Referenced by define_qcc_db().