![]() |
ACloudViewer
3.9.4
A Modern Library for 3D Data Processing
|
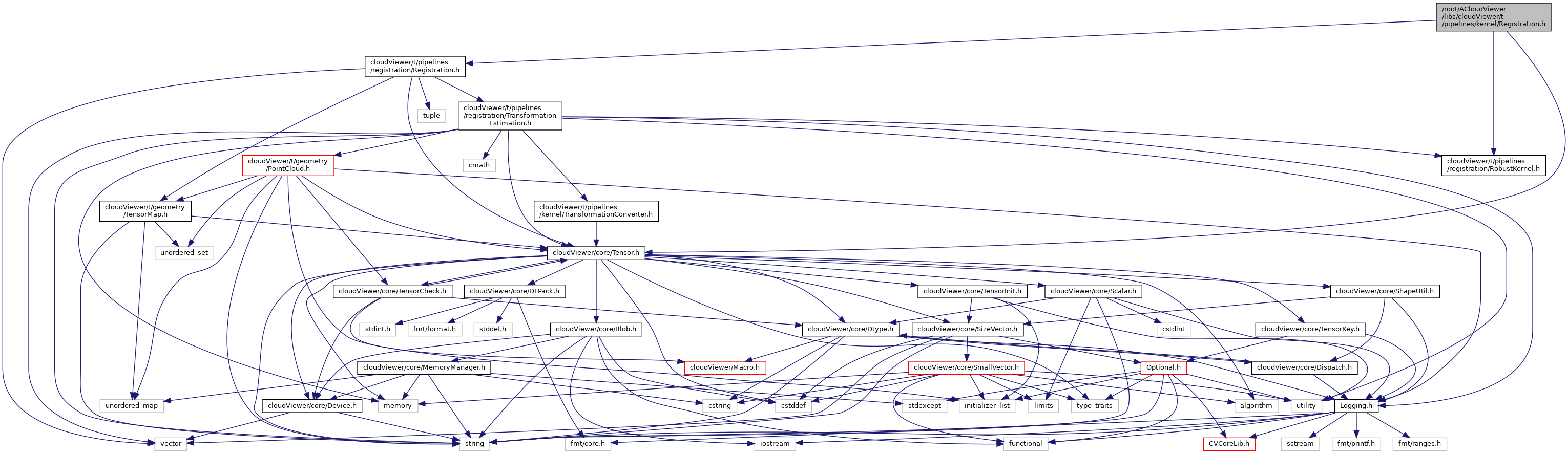
#include "cloudViewer/core/Tensor.h"#include "cloudViewer/t/pipelines/registration/Registration.h"#include "cloudViewer/t/pipelines/registration/RobustKernel.h"

Go to the source code of this file.
Namespaces | |
| cloudViewer | |
| Generic file read and write utility for python interface. | |
| cloudViewer::t | |
| cloudViewer::t::pipelines | |
| cloudViewer::t::pipelines::kernel | |
Functions | |
| core::Tensor | cloudViewer::t::pipelines::kernel::ComputePosePointToPlane (const core::Tensor &source_positions, const core::Tensor &target_positions, const core::Tensor &target_normals, const core::Tensor &correspondence_indices, const registration::RobustKernel &kernel) |
| Computes pose for point to plane registration method. More... | |
| core::Tensor | cloudViewer::t::pipelines::kernel::ComputePoseColoredICP (const core::Tensor &source_positions, const core::Tensor &source_colors, const core::Tensor &target_positions, const core::Tensor &target_normals, const core::Tensor &target_colors, const core::Tensor &target_color_gradients, const core::Tensor &correspondence_indices, const registration::RobustKernel &kernel, const double &lambda_geometric) |
| Computes pose for colored-icp registration method. More... | |
| core::Tensor | cloudViewer::t::pipelines::kernel::ComputePoseDopplerICP (const core::Tensor &source_points, const core::Tensor &source_dopplers, const core::Tensor &source_directions, const core::Tensor &target_points, const core::Tensor &target_normals, const core::Tensor &correspondence_indices, const core::Tensor ¤t_transform, const core::Tensor &transform_vehicle_to_sensor, const std::size_t iteration, const double period, const double lambda_doppler, const bool reject_dynamic_outliers, const double doppler_outlier_threshold, const std::size_t outlier_rejection_min_iteration, const std::size_t geometric_robust_loss_min_iteration, const std::size_t doppler_robust_loss_min_iteration, const registration::RobustKernel &geometric_kernel, const registration::RobustKernel &doppler_kernel) |
| Computes pose for DopplerICP registration method. More... | |
| std::tuple< core::Tensor, core::Tensor > | cloudViewer::t::pipelines::kernel::ComputeRtPointToPoint (const core::Tensor &source_positions, const core::Tensor &target_positions, const core::Tensor &correspondence_indices) |
| Computes (R) Rotation {3,3} and (t) translation {3,} for point to point registration method. More... | |
| core::Tensor | cloudViewer::t::pipelines::kernel::ComputeInformationMatrix (const core::Tensor &target_positions, const core::Tensor &correspondence_indices) |
Computes Information Matrix of shape {6, 6}, of dtype Float64 on device CPU:0, from the target point cloud and correspondence indices w.r.t. target point cloud. Only target positions and correspondence indices are required. More... | |