![]() |
ACloudViewer
3.9.4
A Modern Library for 3D Data Processing
|

Classes | |
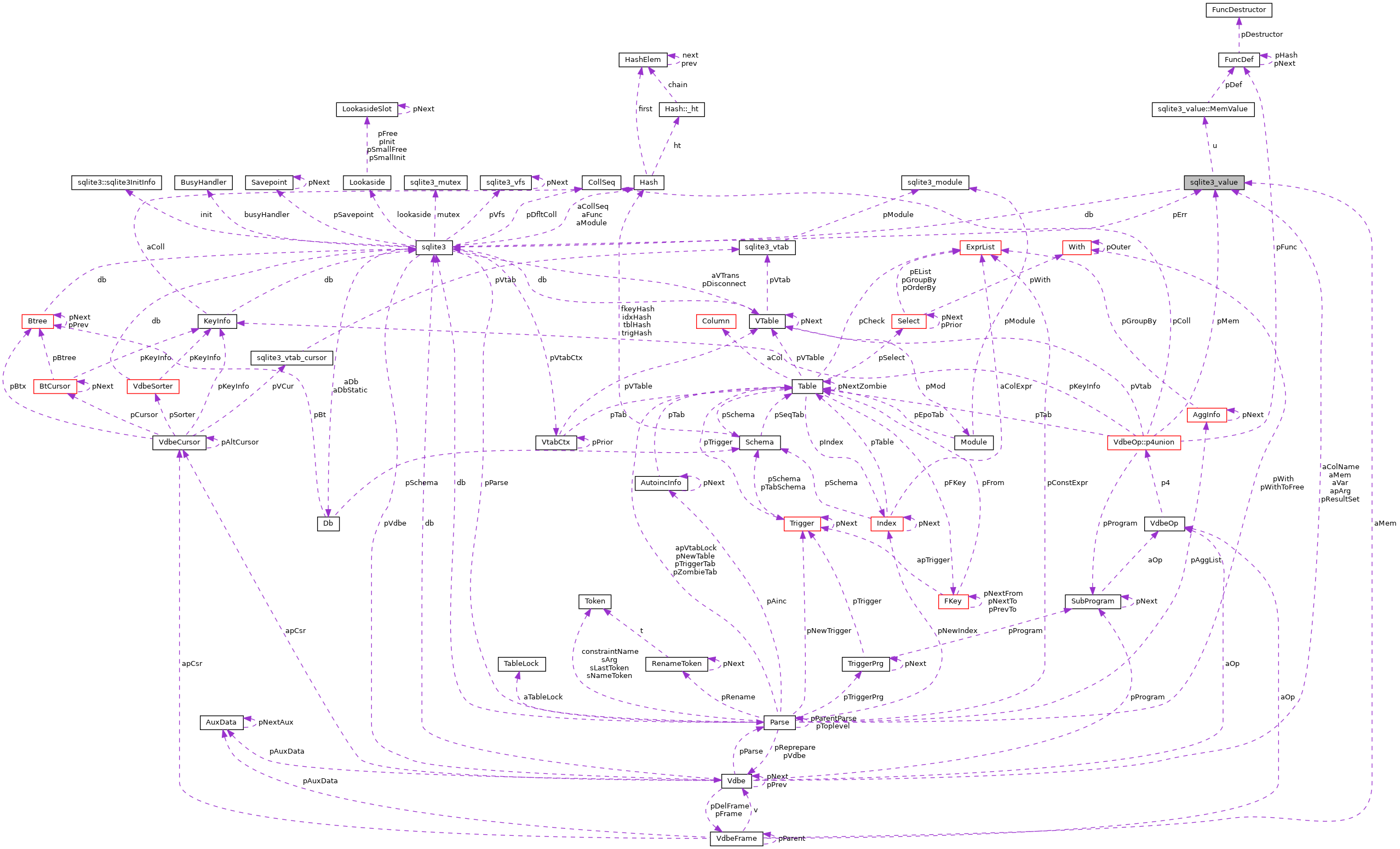
| union | MemValue |
Public Attributes | |
| union sqlite3_value::MemValue | u |
| u16 | flags |
| u8 | enc |
| u8 | eSubtype |
| int | n |
| char * | z |
| char * | zMalloc |
| int | szMalloc |
| u32 | uTemp |
| sqlite3 * | db |
| void(* | xDel )(void *) |
| sqlite3* sqlite3_value::db |
Definition at line 20876 of file sqlite3.c.
Referenced by sqlite3_aggregate_context(), sqlite3_context_db_handle(), sqlite3_get_auxdata(), sqlite3_result_blob64(), sqlite3_result_error16(), sqlite3_result_int(), sqlite3_result_text(), sqlite3_result_text16be(), sqlite3_result_text16le(), sqlite3_result_text64(), sqlite3_result_value(), sqlite3_set_auxdata(), sqlite3MemCompare(), sqlite3ResultIntReal(), sqlite3StmtCurrentTime(), sqlite3Utf16to8(), sqlite3ValueText(), sqlite3VdbeChangeEncoding(), sqlite3VdbeMemAggValue(), sqlite3VdbeMemCast(), sqlite3VdbeMemExpandBlob(), sqlite3VdbeMemFinalize(), sqlite3VdbeMemGrow(), sqlite3VdbeMemInit(), sqlite3VdbeMemMakeWriteable(), sqlite3VdbeMemMove(), sqlite3VdbeMemNumerify(), sqlite3VdbeMemSetRowSet(), sqlite3VdbeMemSetStr(), sqlite3VdbeMemStringify(), sqlite3VdbeMemTranslate(), sqlite3VdbeRecordCompareWithSkip(), sqlite3VdbeRecordUnpack(), valueNew(), valueToText(), vdbeCompareMemString(), vdbeMemClear(), and vdbeMemClearExternAndSetNull().
| u8 sqlite3_value::enc |
Definition at line 20868 of file sqlite3.c.
Referenced by alsoAnInt(), applyNumericAffinity(), computeNumericType(), sqlite3MemCompare(), sqlite3ValueText(), sqlite3VdbeChangeEncoding(), sqlite3VdbeIntValue(), sqlite3VdbeMemHandleBom(), sqlite3VdbeMemNumerify(), sqlite3VdbeMemSetStr(), sqlite3VdbeMemStringify(), sqlite3VdbeMemTranslate(), sqlite3VdbeRealValue(), sqlite3VdbeRecordCompareWithSkip(), sqlite3VdbeRecordUnpack(), valueToText(), and vdbeCompareMemString().
| u8 sqlite3_value::eSubtype |
Definition at line 20869 of file sqlite3.c.
Referenced by sqlite3_result_text().
| u16 sqlite3_value::flags |
Definition at line 20867 of file sqlite3.c.
Referenced by applyAffinity(), applyNumericAffinity(), blobSeekToRow(), computeNumericType(), minmaxStep(), numericType(), out2Prerelease(), serialGet(), sqlite3_aggregate_context(), sqlite3_result_text(), sqlite3_value_blob(), sqlite3_value_dup(), sqlite3_value_frombind(), sqlite3BlobCompare(), sqlite3MemCompare(), sqlite3ResultIntReal(), sqlite3Utf16to8(), sqlite3ValueText(), sqlite3VdbeChangeEncoding(), sqlite3VdbeDisplayP4(), sqlite3VdbeFindCompare(), sqlite3VdbeGetBoundValue(), sqlite3VdbeMemAggValue(), sqlite3VdbeMemCast(), sqlite3VdbeMemClearAndResize(), sqlite3VdbeMemExpandBlob(), sqlite3VdbeMemFinalize(), sqlite3VdbeMemFromBtree(), sqlite3VdbeMemGrow(), sqlite3VdbeMemHandleBom(), sqlite3VdbeMemInit(), sqlite3VdbeMemMakeWriteable(), sqlite3VdbeMemMove(), sqlite3VdbeMemNumerify(), sqlite3VdbeMemSetDouble(), sqlite3VdbeMemSetRowSet(), sqlite3VdbeMemSetStr(), sqlite3VdbeMemStringify(), sqlite3VdbeMemTranslate(), sqlite3VdbeNextOpcode(), sqlite3VdbeRecordCompareWithSkip(), sqlite3VdbeReset(), sqlite3VdbeSerialPut(), sqlite3VdbeSetColName(), valueFromExpr(), valueNew(), valueToText(), vdbeMemAddTerminator(), vdbeMemClearExternAndSetNull(), vdbeMemRenderNum(), vdbeRecordCompareString(), vdbeReleaseAndSetInt64(), and vdbeUnbind().
| int sqlite3_value::n |
Definition at line 20870 of file sqlite3.c.
Referenced by alsoAnInt(), applyNumericAffinity(), computeNumericType(), sqlite3_aggregate_count(), sqlite3BlobCompare(), sqlite3ValueBytes(), sqlite3VdbeIdxKeyCompare(), sqlite3VdbeIdxRowid(), sqlite3VdbeIntValue(), sqlite3VdbeMemExpandBlob(), sqlite3VdbeMemFromBtree(), sqlite3VdbeMemGrow(), sqlite3VdbeMemHandleBom(), sqlite3VdbeMemNumerify(), sqlite3VdbeMemSetStr(), sqlite3VdbeMemStringify(), sqlite3VdbeMemTranslate(), sqlite3VdbeNextOpcode(), sqlite3VdbeRealValue(), sqlite3VdbeRecordCompareWithSkip(), sqlite3VdbeSerialPut(), vdbeCompareMemString(), vdbeMemAddTerminator(), and vdbeRecordCompareString().
| int sqlite3_value::szMalloc |
Definition at line 20874 of file sqlite3.c.
Referenced by freeP4FuncCtx(), sqlite3VdbeIdxRowid(), sqlite3VdbeMemClearAndResize(), sqlite3VdbeMemFinalize(), sqlite3VdbeMemGrow(), sqlite3VdbeMemInit(), sqlite3VdbeMemMakeWriteable(), sqlite3VdbeMemMove(), sqlite3VdbeMemRelease(), sqlite3VdbeMemSetStr(), sqlite3VdbeMemTranslate(), sqlite3VdbeRecordCompareWithSkip(), sqlite3VdbeRecordUnpack(), and vdbeMemClear().
| union sqlite3_value::MemValue sqlite3_value::u |
Referenced by applyNumericAffinity(), blobSeekToRow(), computeNumericType(), serialGet(), sqlite3BlobCompare(), sqlite3MemCompare(), sqlite3VdbeDisplayP4(), sqlite3VdbeIdxRowid(), sqlite3VdbeMemAggValue(), sqlite3VdbeMemExpandBlob(), sqlite3VdbeMemFinalize(), sqlite3VdbeMemNumerify(), sqlite3VdbeMemSetDouble(), sqlite3VdbeRecordCompareWithSkip(), sqlite3VdbeSerialPut(), valueFromExpr(), vdbeMemClearExternAndSetNull(), vdbeMemRenderNum(), vdbeRecordCompareInt(), and vdbeReleaseAndSetInt64().
| void(* sqlite3_value::xDel) (void *) |
Definition at line 20877 of file sqlite3.c.
Referenced by sqlite3VdbeMemGrow(), sqlite3VdbeMemSetRowSet(), sqlite3VdbeMemSetStr(), and vdbeMemClearExternAndSetNull().
| char* sqlite3_value::z |
Definition at line 20871 of file sqlite3.c.
Referenced by allocateCursor(), alsoAnInt(), applyNumericAffinity(), computeNumericType(), sqlite3_aggregate_context(), sqlite3_value_blob(), sqlite3_value_text(), sqlite3BlobCompare(), sqlite3Utf16to8(), sqlite3ValueText(), sqlite3VdbeDisplayP4(), sqlite3VdbeIdxKeyCompare(), sqlite3VdbeIdxRowid(), sqlite3VdbeIntValue(), sqlite3VdbeMemClearAndResize(), sqlite3VdbeMemExpandBlob(), sqlite3VdbeMemFromBtree(), sqlite3VdbeMemGrow(), sqlite3VdbeMemHandleBom(), sqlite3VdbeMemMakeWriteable(), sqlite3VdbeMemNumerify(), sqlite3VdbeMemSetRowSet(), sqlite3VdbeMemSetStr(), sqlite3VdbeMemStringify(), sqlite3VdbeMemTranslate(), sqlite3VdbeNextOpcode(), sqlite3VdbeRealValue(), sqlite3VdbeRecordCompareWithSkip(), sqlite3VdbeRecordUnpack(), sqlite3VdbeSerialPut(), valueToText(), vdbeCompareMemString(), vdbeMemAddTerminator(), vdbeMemClear(), vdbeMemClearExternAndSetNull(), and vdbeRecordCompareString().
| char* sqlite3_value::zMalloc |
Definition at line 20873 of file sqlite3.c.
Referenced by freeP4FuncCtx(), sqlite3VdbeMemClearAndResize(), sqlite3VdbeMemFinalize(), sqlite3VdbeMemGrow(), sqlite3VdbeMemMakeWriteable(), sqlite3VdbeMemSetStr(), sqlite3VdbeMemTranslate(), and vdbeMemClear().