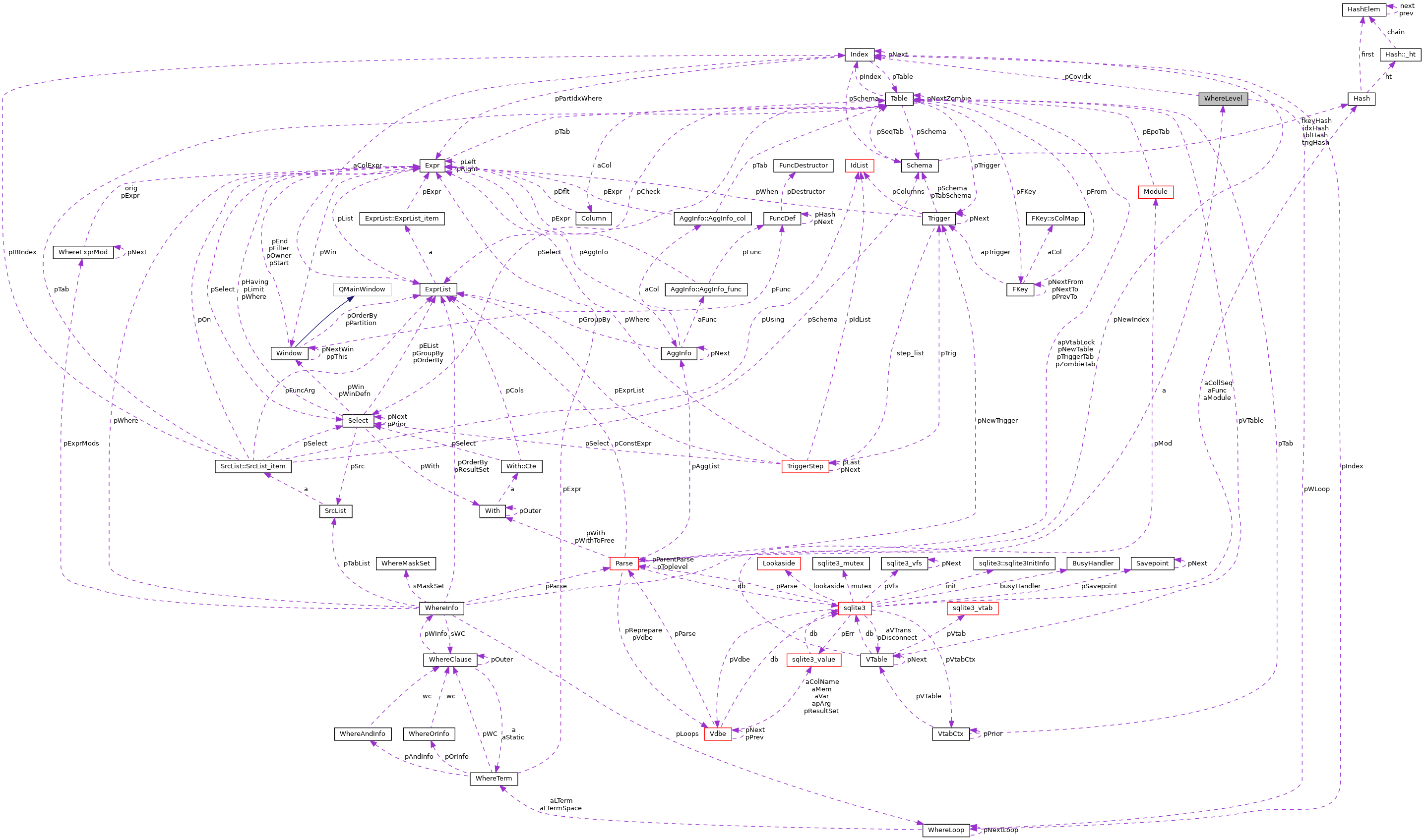
![]() |
ACloudViewer
3.9.4
A Modern Library for 3D Data Processing
|

Public Attributes | |
| int | iLeftJoin |
| int | iTabCur |
| int | iIdxCur |
| int | addrBrk |
| int | addrNxt |
| int | addrSkip |
| int | addrCont |
| int | addrFirst |
| int | addrBody |
| int | regBignull |
| int | addrBignull |
| u32 | iLikeRepCntr |
| int | addrLikeRep |
| u8 | iFrom |
| u8 | op |
| u8 | p3 |
| u8 | p5 |
| int | p1 |
| int | p2 |
| union { | |
| struct { | |
| int nIn | |
| struct InLoop { | |
| int iCur | |
| int addrInTop | |
| int iBase | |
| int nPrefix | |
| u8 eEndLoopOp | |
| } aInLoop | |
| } in | |
| Index * pCovidx | |
| } | u |
| struct WhereLoop * | pWLoop |
| Bitmask | notReady |
| int WhereLevel::addrBignull |
Definition at line 140366 of file sqlite3.c.
Referenced by sqlite3WhereEnd().
| int WhereLevel::addrBody |
Definition at line 140364 of file sqlite3.c.
Referenced by sqlite3WhereBegin(), and sqlite3WhereEnd().
| int WhereLevel::addrBrk |
Definition at line 140359 of file sqlite3.c.
Referenced by codeAllEqualityTerms(), and sqlite3WhereEnd().
| int WhereLevel::addrCont |
Definition at line 140362 of file sqlite3.c.
Referenced by sqlite3WhereBegin(), and sqlite3WhereEnd().
| int WhereLevel::addrFirst |
Definition at line 140363 of file sqlite3.c.
Referenced by sqlite3WhereEnd().
| int WhereLevel::addrLikeRep |
Definition at line 140369 of file sqlite3.c.
Referenced by sqlite3WhereEnd().
| int WhereLevel::addrNxt |
Definition at line 140360 of file sqlite3.c.
Referenced by codeEqualityTerm(), sqlite3WhereEnd(), and sqlite3WhereOrderByLimitOptLabel().
| int WhereLevel::addrSkip |
Definition at line 140361 of file sqlite3.c.
Referenced by codeAllEqualityTerms(), and sqlite3WhereEnd().
| struct { ... } ::InLoop * WhereLevel::aInLoop |
| u8 WhereLevel::iFrom |
Definition at line 140371 of file sqlite3.c.
Referenced by constructAutomaticIndex(), sqlite3WhereBegin(), sqlite3WhereEnd(), sqlite3WhereExplainOneScan(), and wherePathSolver().
| int WhereLevel::iIdxCur |
Definition at line 140358 of file sqlite3.c.
Referenced by codeAllEqualityTerms(), constructAutomaticIndex(), sqlite3WhereBegin(), and sqlite3WhereEnd().
| int WhereLevel::iLeftJoin |
Definition at line 140356 of file sqlite3.c.
Referenced by disableTerm(), and sqlite3WhereEnd().
| u32 WhereLevel::iLikeRepCntr |
Definition at line 140368 of file sqlite3.c.
Referenced by sqlite3WhereEnd(), and whereLikeOptimizationStringFixup().
| struct { ... } WhereLevel::in |
Referenced by codeEqualityTerm(), and sqlite3WhereEnd().
| int WhereLevel::iTabCur |
Definition at line 140357 of file sqlite3.c.
Referenced by constructAutomaticIndex(), sqlite3WhereBegin(), sqlite3WhereEnd(), wherePathSolver(), and whereShortCut().
| Bitmask WhereLevel::notReady |
Definition at line 140388 of file sqlite3.c.
Referenced by disableTerm().
| u8 WhereLevel::op |
Definition at line 140372 of file sqlite3.c.
Referenced by sqlite3WhereEnd().
| int WhereLevel::p1 |
Definition at line 140373 of file sqlite3.c.
Referenced by sqlite3WhereEnd().
| int WhereLevel::p2 |
Definition at line 140373 of file sqlite3.c.
Referenced by sqlite3WhereEnd().
| u8 WhereLevel::p3 |
Definition at line 140372 of file sqlite3.c.
Referenced by sqlite3WhereEnd().
| u8 WhereLevel::p5 |
Definition at line 140372 of file sqlite3.c.
Referenced by sqlite3WhereEnd().
| Index* WhereLevel::pCovidx |
Definition at line 140385 of file sqlite3.c.
Referenced by sqlite3WhereEnd().
| struct WhereLoop* WhereLevel::pWLoop |
Definition at line 140387 of file sqlite3.c.
Referenced by codeAllEqualityTerms(), codeEqualityTerm(), constructAutomaticIndex(), sqlite3WhereBegin(), sqlite3WhereEnd(), sqlite3WhereExplainOneScan(), wherePathSolver(), and whereShortCut().
| int WhereLevel::regBignull |
Definition at line 140365 of file sqlite3.c.
Referenced by sqlite3WhereEnd().
| union { ... } WhereLevel::u |
Referenced by codeEqualityTerm(), and sqlite3WhereEnd().