![]() |
ACloudViewer
3.9.4
A Modern Library for 3D Data Processing
|

Public Attributes | |
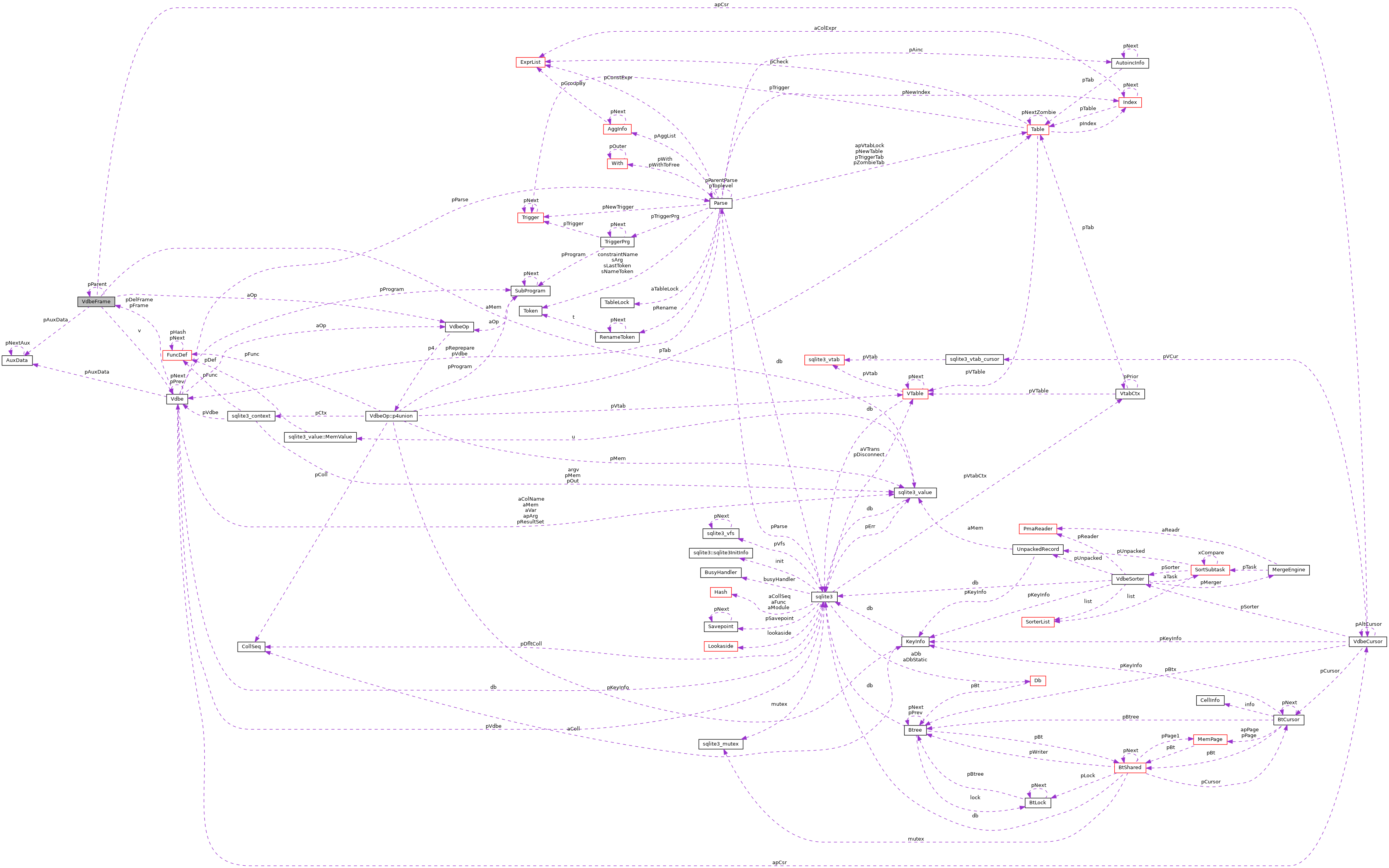
| Vdbe * | v |
| VdbeFrame * | pParent |
| Op * | aOp |
| i64 * | anExec |
| Mem * | aMem |
| VdbeCursor ** | apCsr |
| u8 * | aOnce |
| void * | token |
| i64 | lastRowid |
| AuxData * | pAuxData |
| int | nCursor |
| int | pc |
| int | nOp |
| int | nMem |
| int | nChildMem |
| int | nChildCsr |
| int | nChange |
| int | nDbChange |
| Mem* VdbeFrame::aMem |
Definition at line 20826 of file sqlite3.c.
Referenced by sqlite3VdbeFrameRestore().
| i64* VdbeFrame::anExec |
Definition at line 20825 of file sqlite3.c.
Referenced by sqlite3VdbeFrameRestore().
| Op* VdbeFrame::aOp |
Definition at line 20824 of file sqlite3.c.
Referenced by sqlite3VdbeFrameRestore().
| VdbeCursor** VdbeFrame::apCsr |
Definition at line 20827 of file sqlite3.c.
Referenced by sqlite3VdbeFrameRestore().
| i64 VdbeFrame::lastRowid |
Definition at line 20830 of file sqlite3.c.
Referenced by sqlite3VdbeFrameRestore().
| int VdbeFrame::nChange |
Definition at line 20841 of file sqlite3.c.
Referenced by sqlite3VdbeFrameRestore().
| int VdbeFrame::nChildCsr |
Definition at line 20840 of file sqlite3.c.
Referenced by sqlite3VdbeFrameDelete().
| int VdbeFrame::nChildMem |
Definition at line 20839 of file sqlite3.c.
Referenced by sqlite3VdbeFrameDelete().
| int VdbeFrame::nCursor |
Definition at line 20835 of file sqlite3.c.
Referenced by sqlite3VdbeFrameRestore().
| int VdbeFrame::nDbChange |
Definition at line 20842 of file sqlite3.c.
Referenced by sqlite3VdbeFrameRestore().
| int VdbeFrame::nMem |
Definition at line 20838 of file sqlite3.c.
Referenced by sqlite3VdbeFrameRestore().
| int VdbeFrame::nOp |
Definition at line 20837 of file sqlite3.c.
Referenced by sqlite3VdbeFrameRestore().
| AuxData* VdbeFrame::pAuxData |
Definition at line 20831 of file sqlite3.c.
Referenced by sqlite3VdbeFrameDelete(), and sqlite3VdbeFrameRestore().
| int VdbeFrame::pc |
Definition at line 20836 of file sqlite3.c.
Referenced by sqlite3VdbeFrameRestore().
| VdbeFrame* VdbeFrame::pParent |
Definition at line 20823 of file sqlite3.c.
Referenced by closeAllCursors(), and sqlite3VdbeFrameMemDel().
| Vdbe* VdbeFrame::v |
Definition at line 20822 of file sqlite3.c.
Referenced by sqlite3VdbeFrameDelete(), sqlite3VdbeFrameMemDel(), and sqlite3VdbeFrameRestore().