![]() |
ACloudViewer
3.9.4
A Modern Library for 3D Data Processing
|

Public Attributes | |
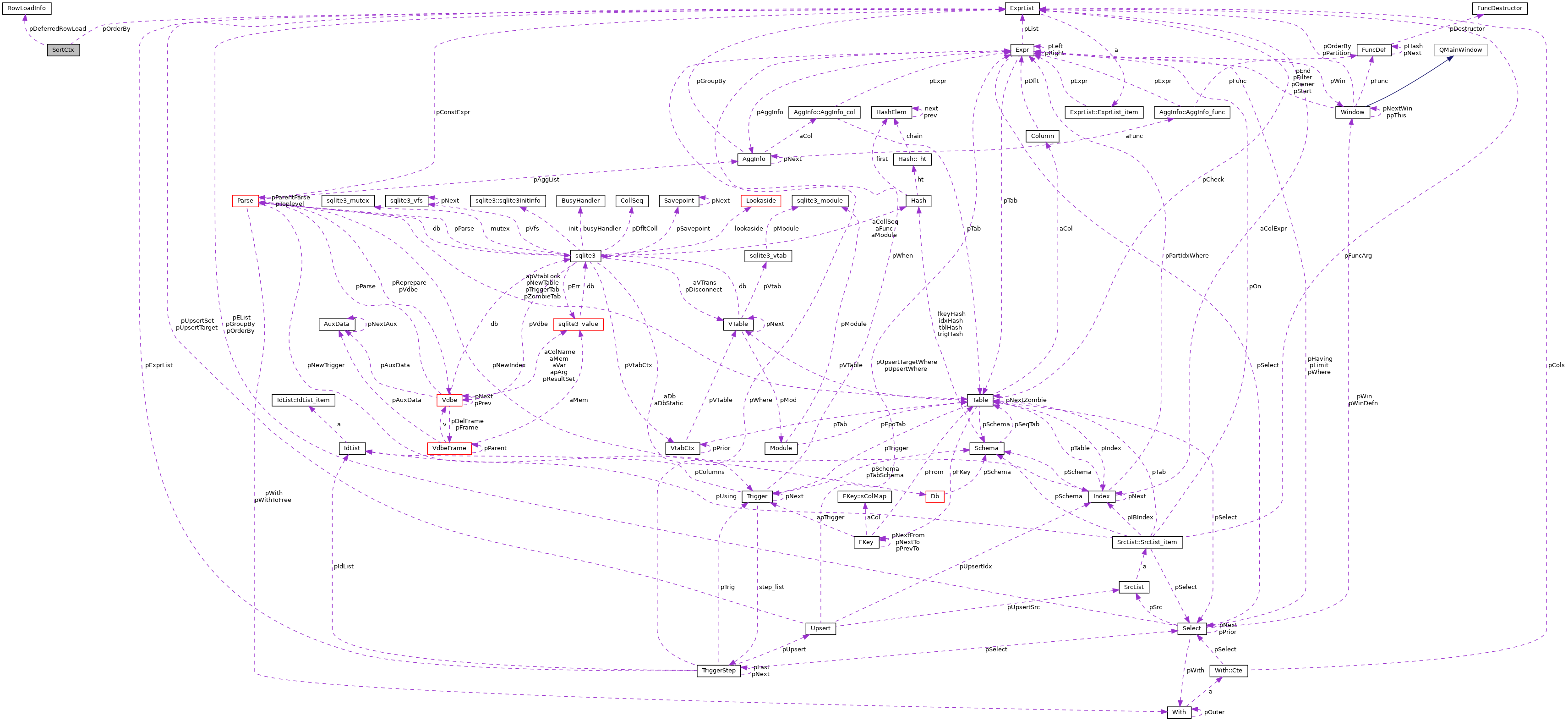
| ExprList * | pOrderBy |
| int | nOBSat |
| int | iECursor |
| int | regReturn |
| int | labelBkOut |
| int | addrSortIndex |
| int | labelDone |
| int | labelOBLopt |
| u8 | sortFlags |
| struct RowLoadInfo * | pDeferredRowLoad |
| int SortCtx::addrSortIndex |
Definition at line 129018 of file sqlite3.c.
Referenced by selectInnerLoop(), and sqlite3Select().
| int SortCtx::iECursor |
Definition at line 129015 of file sqlite3.c.
Referenced by generateSortTail(), and sqlite3Select().
| int SortCtx::labelBkOut |
Definition at line 129017 of file sqlite3.c.
Referenced by generateSortTail().
| int SortCtx::labelDone |
Definition at line 129019 of file sqlite3.c.
Referenced by generateSortTail().
| int SortCtx::labelOBLopt |
Definition at line 129020 of file sqlite3.c.
Referenced by sqlite3Select().
| int SortCtx::nOBSat |
Definition at line 129014 of file sqlite3.c.
Referenced by generateSortTail(), makeSorterRecord(), selectInnerLoop(), and sqlite3Select().
| struct RowLoadInfo* SortCtx::pDeferredRowLoad |
Definition at line 129030 of file sqlite3.c.
Referenced by makeSorterRecord(), and selectInnerLoop().
| ExprList* SortCtx::pOrderBy |
Definition at line 129013 of file sqlite3.c.
Referenced by generateSortTail(), selectInnerLoop(), and sqlite3Select().
| int SortCtx::regReturn |
Definition at line 129016 of file sqlite3.c.
Referenced by generateSortTail().
| u8 SortCtx::sortFlags |
Definition at line 129021 of file sqlite3.c.
Referenced by generateSortTail(), selectInnerLoop(), and sqlite3Select().