![]() |
ACloudViewer
3.9.4
A Modern Library for 3D Data Processing
|

Public Attributes | |
| i64 | iReadOff |
| i64 | iEof |
| int | nAlloc |
| int | nKey |
| sqlite3_file * | pFd |
| u8 * | aAlloc |
| u8 * | aKey |
| u8 * | aBuffer |
| int | nBuffer |
| u8 * | aMap |
| IncrMerger * | pIncr |
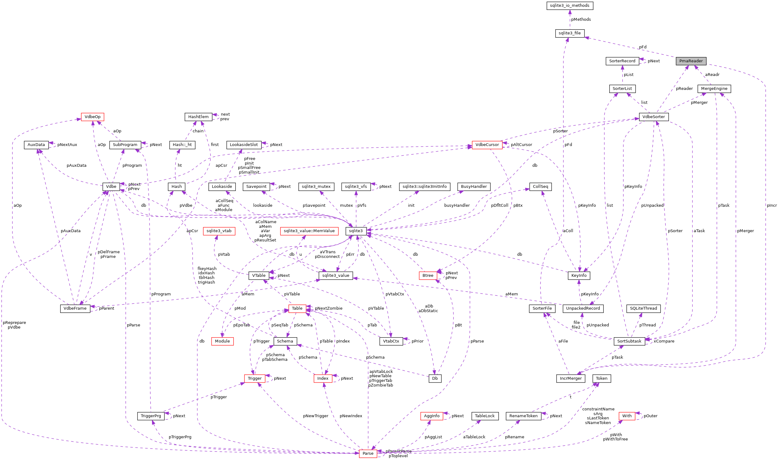
| u8* PmaReader::aAlloc |
Definition at line 94021 of file sqlite3.c.
Referenced by vdbePmaReadBlob(), and vdbePmaReaderInit().
| u8* PmaReader::aBuffer |
Definition at line 94023 of file sqlite3.c.
Referenced by vdbePmaReadBlob(), vdbePmaReaderInit(), and vdbePmaReaderSeek().
| u8* PmaReader::aKey |
Definition at line 94022 of file sqlite3.c.
Referenced by vdbeIncrPopulate(), vdbeMergeEngineCompare(), and vdbeMergeEngineStep().
| u8* PmaReader::aMap |
Definition at line 94025 of file sqlite3.c.
Referenced by vdbePmaReadBlob(), vdbePmaReaderInit(), and vdbePmaReaderSeek().
| i64 PmaReader::iEof |
Definition at line 94017 of file sqlite3.c.
Referenced by vdbeMergeEngineLevel0(), vdbePmaReadBlob(), vdbePmaReaderInit(), and vdbePmaReaderSeek().
| i64 PmaReader::iReadOff |
Definition at line 94016 of file sqlite3.c.
Referenced by vdbePmaReadBlob(), vdbePmaReaderInit(), and vdbePmaReaderSeek().
| int PmaReader::nAlloc |
Definition at line 94018 of file sqlite3.c.
Referenced by vdbePmaReadBlob(), and vdbePmaReaderInit().
| int PmaReader::nBuffer |
Definition at line 94024 of file sqlite3.c.
Referenced by vdbePmaReadBlob(), and vdbePmaReaderSeek().
| int PmaReader::nKey |
Definition at line 94019 of file sqlite3.c.
Referenced by vdbeIncrPopulate(), vdbeMergeEngineCompare(), and vdbeMergeEngineStep().
| sqlite3_file* PmaReader::pFd |
Definition at line 94020 of file sqlite3.c.
Referenced by sqlite3VdbeSorterNext(), vdbeIncrPopulate(), vdbeMergeEngineCompare(), vdbeMergeEngineStep(), vdbePmaReadBlob(), and vdbePmaReaderSeek().
| IncrMerger* PmaReader::pIncr |
Definition at line 94026 of file sqlite3.c.
Referenced by vdbePmaReaderBgIncrInit(), vdbePmaReaderIncrInit(), vdbePmaReaderIncrMergeInit(), vdbePmaReaderSeek(), vdbeSorterAddToTree(), vdbeSorterMergeTreeBuild(), and vdbeSorterSetupMerge().