![]() |
ACloudViewer
3.9.4
A Modern Library for 3D Data Processing
|

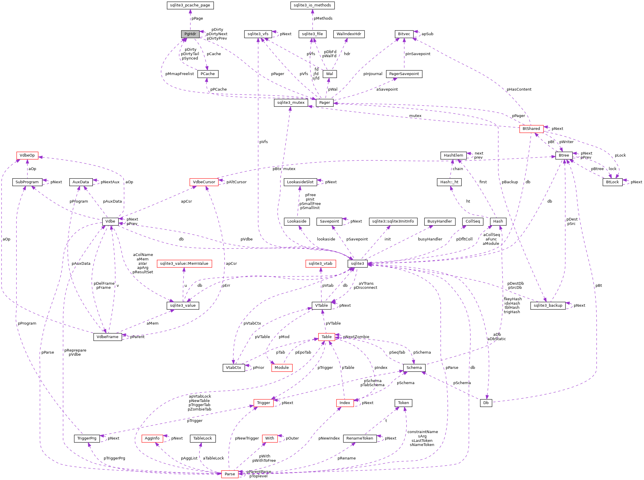
Public Attributes | |
| sqlite3_pcache_page * | pPage |
| void * | pData |
| void * | pExtra |
| PCache * | pCache |
| PgHdr * | pDirty |
| Pager * | pPager |
| Pgno | pgno |
| u16 | flags |
| i16 | nRef |
| PgHdr * | pDirtyNext |
| PgHdr * | pDirtyPrev |
| u16 PgHdr::flags |
Definition at line 16027 of file sqlite3.c.
Referenced by balance_nonroot(), pager_playback_one_page(), pager_write(), pager_write_pagelist(), pagerStress(), pagerWriteLargeSector(), pcacheFetchFinishWithInit(), pcacheManageDirtyList(), sqlite3PagerDontWrite(), sqlite3PagerMovepage(), sqlite3PagerRekey(), sqlite3PagerUnrefNotNull(), sqlite3PagerWrite(), sqlite3PcacheDrop(), sqlite3PcacheFetchStress(), and sqlite3PcacheTruncate().
| i16 PgHdr::nRef |
Definition at line 16034 of file sqlite3.c.
Referenced by sqlite3PagerMovepage(), sqlite3PcacheDrop(), sqlite3PcacheFetchFinish(), and sqlite3PcacheFetchStress().
| PCache* PgHdr::pCache |
Definition at line 16020 of file sqlite3.c.
Referenced by pcacheFetchFinishWithInit(), pcacheManageDirtyList(), and sqlite3PcacheDrop().
| void* PgHdr::pData |
Definition at line 16018 of file sqlite3.c.
Referenced by getPageNormal(), pager_incr_changecounter(), pager_playback_one_page(), pager_write_changecounter(), pager_write_pagelist(), pagerWalFrames(), pcacheFetchFinishWithInit(), readDbPage(), and subjournalPage().
| PgHdr* PgHdr::pDirty |
Definition at line 16021 of file sqlite3.c.
Referenced by pager_write_pagelist(), pagerReleaseMapPage(), pagerStress(), pagerWalFrames(), pcacheFetchFinishWithInit(), pcacheSortDirtyList(), and sqlite3PagerCommitPhaseOne().
| PgHdr* PgHdr::pDirtyNext |
Definition at line 16035 of file sqlite3.c.
Referenced by pcacheManageDirtyList(), and sqlite3PcacheTruncate().
| PgHdr* PgHdr::pDirtyPrev |
Definition at line 16036 of file sqlite3.c.
Referenced by pcacheManageDirtyList(), and sqlite3PcacheFetchStress().
| void* PgHdr::pExtra |
Definition at line 16019 of file sqlite3.c.
Referenced by pcacheFetchFinishWithInit().
| Pgno PgHdr::pgno |
Definition at line 16023 of file sqlite3.c.
Referenced by getPageNormal(), pager_write(), pager_write_pagelist(), pagerStress(), pagerWalFrames(), pagerWriteLargeSector(), pcacheFetchFinishWithInit(), pcacheManageDirtyList(), readDbPage(), sqlite3PagerDontWrite(), sqlite3PagerMovepage(), sqlite3PagerRekey(), sqlite3PagerUnrefNotNull(), sqlite3PagerWrite(), sqlite3PcacheFetchStress(), sqlite3PcacheTruncate(), subjournalPage(), and subjRequiresPage().
| sqlite3_pcache_page* PgHdr::pPage |
Definition at line 16017 of file sqlite3.c.
Referenced by pcacheFetchFinishWithInit(), sqlite3PcacheDrop(), and sqlite3PcacheFetchFinish().
| Pager* PgHdr::pPager |
Definition at line 16022 of file sqlite3.c.
Referenced by getPageNormal(), pager_write(), pager_write_changecounter(), pagerReleaseMapPage(), pagerStress(), pagerWriteLargeSector(), readDbPage(), sqlite3PagerDontWrite(), sqlite3PagerUnrefNotNull(), sqlite3PagerWrite(), subjournalPage(), and subjRequiresPage().