![]() |
ACloudViewer
3.9.4
A Modern Library for 3D Data Processing
|

Public Attributes | |
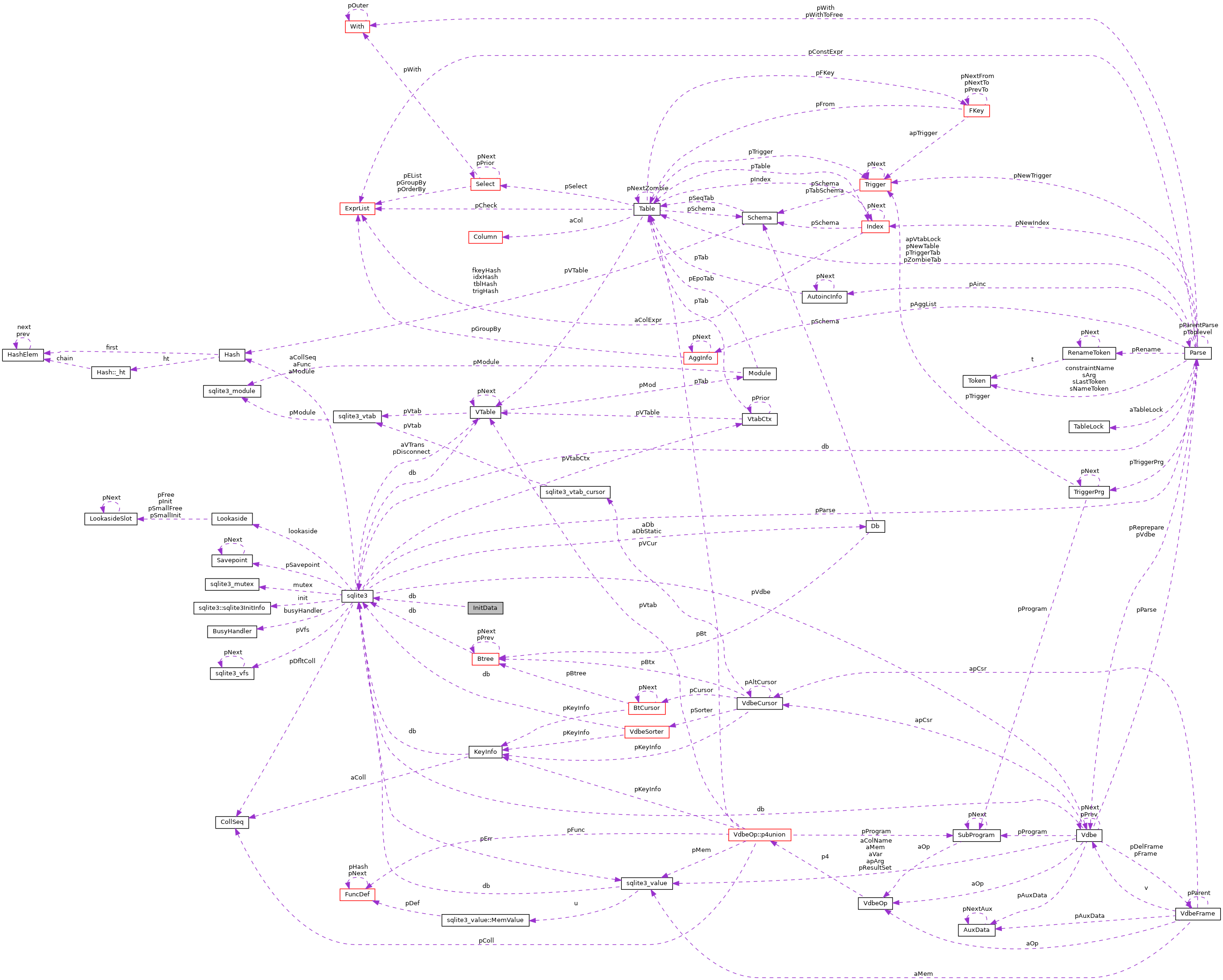
| sqlite3 * | db |
| char ** | pzErrMsg |
| int | iDb |
| int | rc |
| u32 | mInitFlags |
| u32 | nInitRow |
| sqlite3* InitData::db |
Definition at line 18955 of file sqlite3.c.
Referenced by corruptSchema(), sqlite3InitCallback(), and sqlite3InitOne().
| int InitData::iDb |
Definition at line 18957 of file sqlite3.c.
Referenced by sqlite3InitCallback(), and sqlite3InitOne().
| u32 InitData::mInitFlags |
Definition at line 18959 of file sqlite3.c.
Referenced by corruptSchema(), and sqlite3InitOne().
| u32 InitData::nInitRow |
Definition at line 18960 of file sqlite3.c.
Referenced by sqlite3InitCallback(), and sqlite3InitOne().
| char** InitData::pzErrMsg |
Definition at line 18956 of file sqlite3.c.
Referenced by corruptSchema(), and sqlite3InitOne().
| int InitData::rc |
Definition at line 18958 of file sqlite3.c.
Referenced by corruptSchema(), sqlite3InitCallback(), and sqlite3InitOne().