![]() |
ACloudViewer
3.9.4
A Modern Library for 3D Data Processing
|

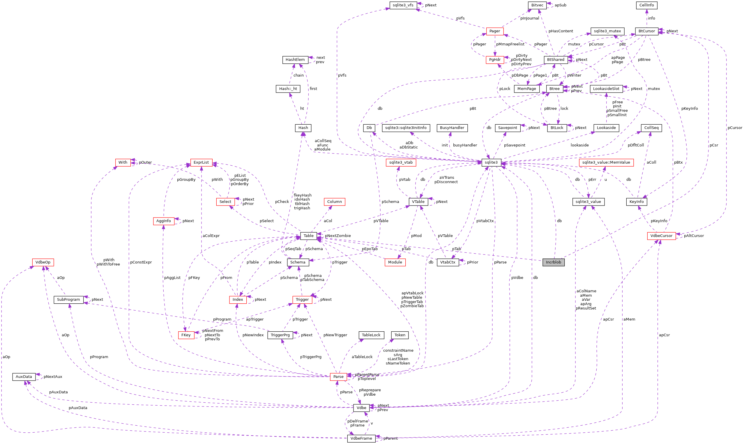
Public Attributes | |
| int | nByte |
| int | iOffset |
| u16 | iCol |
| BtCursor * | pCsr |
| sqlite3_stmt * | pStmt |
| sqlite3 * | db |
| char * | zDb |
| Table * | pTab |
| sqlite3* Incrblob::db |
Definition at line 93185 of file sqlite3.c.
Referenced by blobSeekToRow().
| u16 Incrblob::iCol |
Definition at line 93182 of file sqlite3.c.
Referenced by blobSeekToRow().
| int Incrblob::iOffset |
Definition at line 93181 of file sqlite3.c.
Referenced by blobSeekToRow().
| int Incrblob::nByte |
Definition at line 93180 of file sqlite3.c.
Referenced by blobSeekToRow(), and sqlite3_blob_bytes().
| BtCursor* Incrblob::pCsr |
Definition at line 93183 of file sqlite3.c.
Referenced by blobSeekToRow().
| sqlite3_stmt* Incrblob::pStmt |
Definition at line 93184 of file sqlite3.c.
Referenced by blobSeekToRow(), and sqlite3_blob_bytes().