![]() |
ACloudViewer
3.9.4
A Modern Library for 3D Data Processing
|

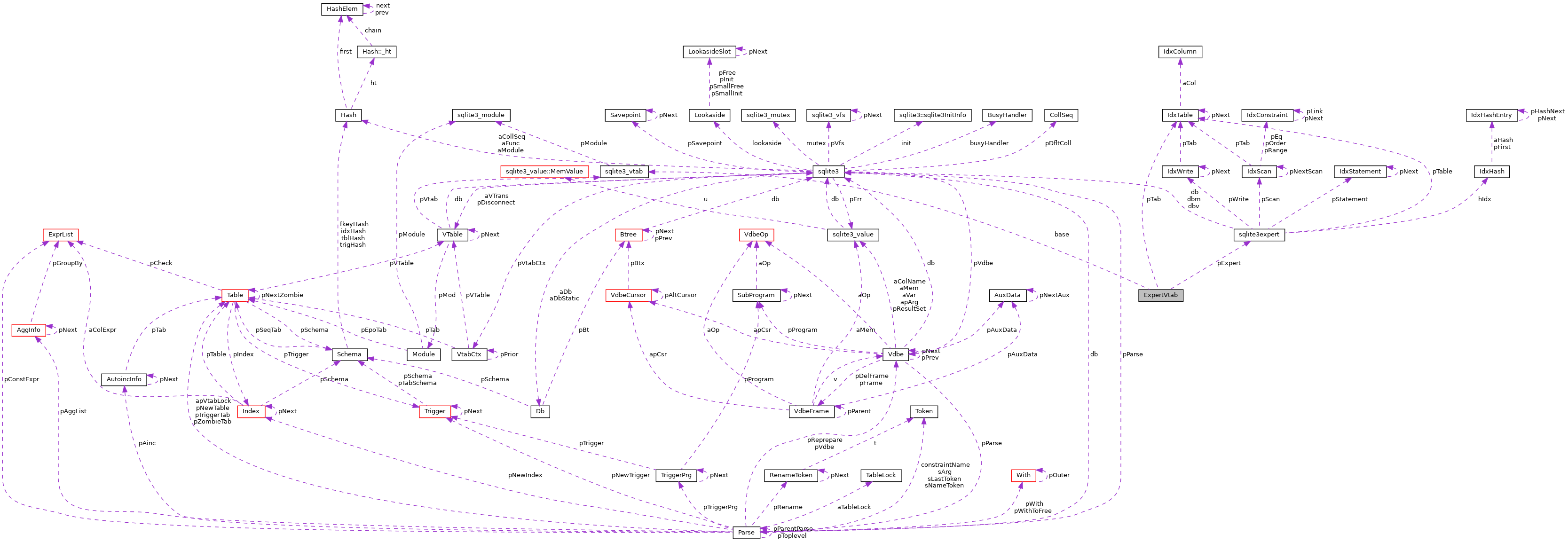
Public Attributes | |
| sqlite3_vtab | base |
| IdxTable * | pTab |
| sqlite3expert * | pExpert |
| sqlite3_vtab ExpertVtab::base |
Definition at line 7225 of file shell.c.
Referenced by expertFilter().
| sqlite3expert* ExpertVtab::pExpert |
Definition at line 7227 of file shell.c.
Referenced by expertBestIndex(), expertConnect(), and expertFilter().
| IdxTable* ExpertVtab::pTab |
Definition at line 7226 of file shell.c.
Referenced by expertBestIndex(), expertConnect(), and expertFilter().