![]() |
ACloudViewer
3.9.4
A Modern Library for 3D Data Processing
|

Public Attributes | |
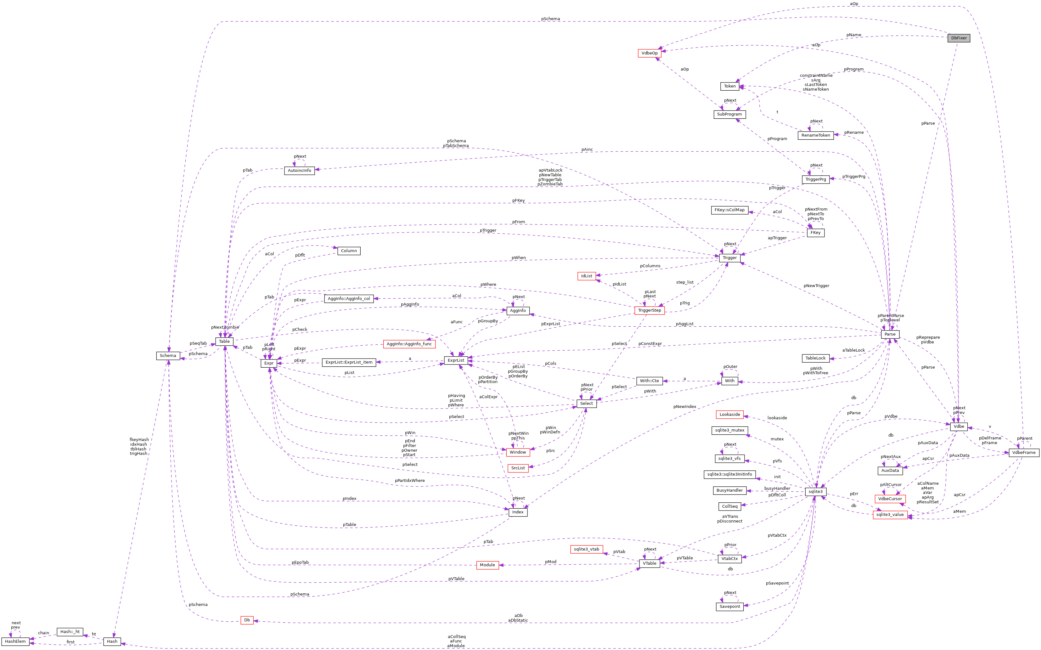
| Parse * | pParse |
| Schema * | pSchema |
| u8 | bTemp |
| const char * | zDb |
| const char * | zType |
| const Token * | pName |
| u8 DbFixer::bTemp |
Definition at line 18924 of file sqlite3.c.
Referenced by sqlite3FixInit(), and sqlite3FixSrcList().
| const Token* DbFixer::pName |
Definition at line 18927 of file sqlite3.c.
Referenced by sqlite3FixInit(), and sqlite3FixSrcList().
| Parse* DbFixer::pParse |
Definition at line 18922 of file sqlite3.c.
Referenced by sqlite3FixInit(), and sqlite3FixSrcList().
| Schema* DbFixer::pSchema |
Definition at line 18923 of file sqlite3.c.
Referenced by sqlite3FixInit(), and sqlite3FixSrcList().
| const char* DbFixer::zDb |
Definition at line 18925 of file sqlite3.c.
Referenced by sqlite3FixInit(), and sqlite3FixSrcList().
| const char* DbFixer::zType |
Definition at line 18926 of file sqlite3.c.
Referenced by sqlite3FixInit(), and sqlite3FixSrcList().