![]() |
ACloudViewer
3.9.4
A Modern Library for 3D Data Processing
|

Public Attributes | |
| int | nCell |
| MemPage * | pRef |
| u8 ** | apCell |
| u16 * | szCell |
| u8 * | apEnd [3 *2] |
| int | ixNx [3 *2] |
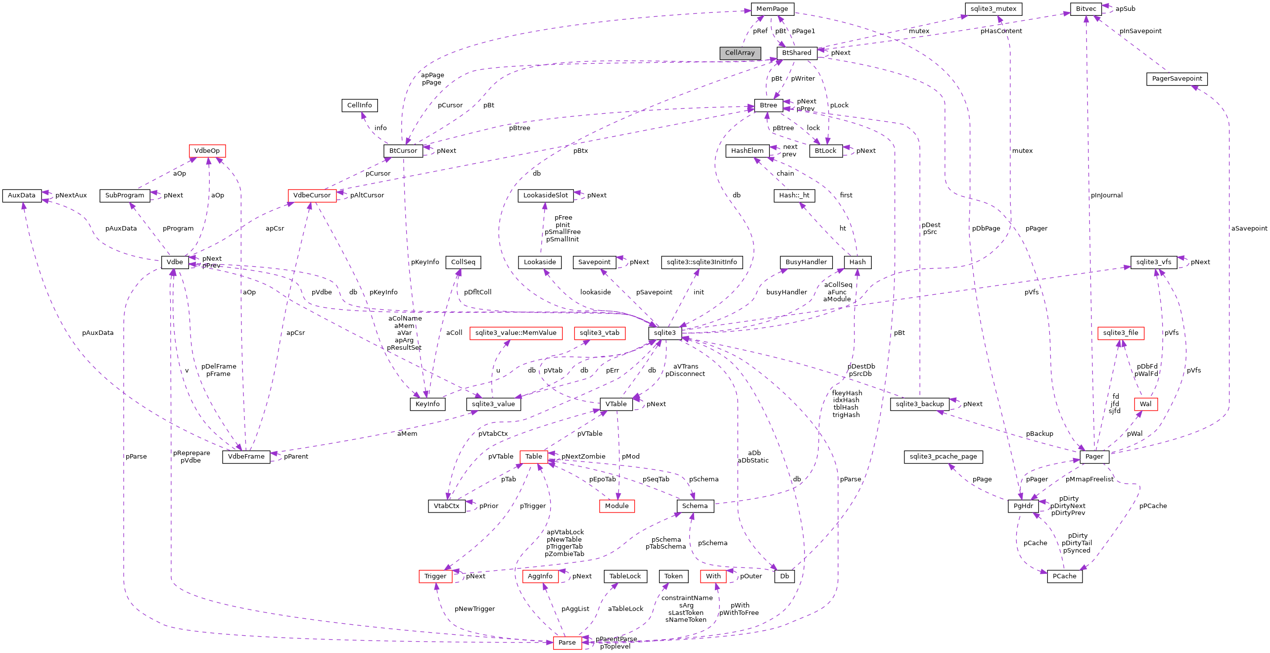
| u8** CellArray::apCell |
Definition at line 71214 of file sqlite3.c.
Referenced by balance_nonroot(), balance_quick(), cachedCellSize(), editPage(), pageFreeArray(), pageInsertArray(), and rebuildPage().
| u8* CellArray::apEnd[3 *2] |
Definition at line 71216 of file sqlite3.c.
Referenced by balance_nonroot(), balance_quick(), pageInsertArray(), and rebuildPage().
| int CellArray::ixNx[3 *2] |
Definition at line 71217 of file sqlite3.c.
Referenced by balance_nonroot(), balance_quick(), pageInsertArray(), and rebuildPage().
| int CellArray::nCell |
Definition at line 71212 of file sqlite3.c.
Referenced by balance_nonroot(), and balance_quick().
| MemPage* CellArray::pRef |
Definition at line 71213 of file sqlite3.c.
Referenced by balance_nonroot(), balance_quick(), cachedCellSize(), and editPage().
| u16* CellArray::szCell |
Definition at line 71215 of file sqlite3.c.
Referenced by balance_nonroot(), balance_quick(), cachedCellSize(), pageFreeArray(), pageInsertArray(), and rebuildPage().