![]() |
ACloudViewer
3.9.4
A Modern Library for 3D Data Processing
|
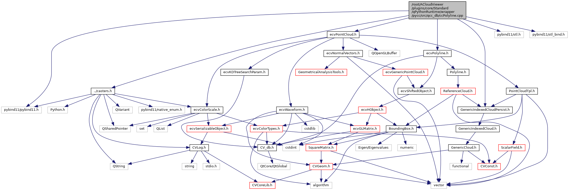
#include <pybind11/pybind11.h>#include <pybind11/stl.h>#include <pybind11/stl_bind.h>#include <GenericIndexedCloudPersist.h>#include <ecvPointCloud.h>#include <ecvPolyline.h>#include "../casters.h"
Go to the source code of this file.
Functions | |
| void | define_ccPolyline (py::module &m) |
| void define_ccPolyline | ( | py::module & | m | ) |
Definition at line 21 of file ccPolyline.cpp.
References ccPolyline::computeLength(), ccPolyline::getColor(), ccPolyline::getVertexMarkerWidth(), ccPolyline::getWidth(), ccPolyline::importParametersFrom(), ccPolyline::is2DMode(), ccPolyline::samplePoints(), ccPolyline::segmentCount(), ccPolyline::set2DMode(), ccPolyline::setColor(), ccPolyline::setForeground(), ccPolyline::setVertexMarkerWidth(), ccPolyline::setWidth(), ccPolyline::showArrow(), ccPolyline::showVertices(), ccPolyline::smoothChaikin(), and ccPolyline::verticesShown().
Referenced by define_qcc_db().